Hi Atilla
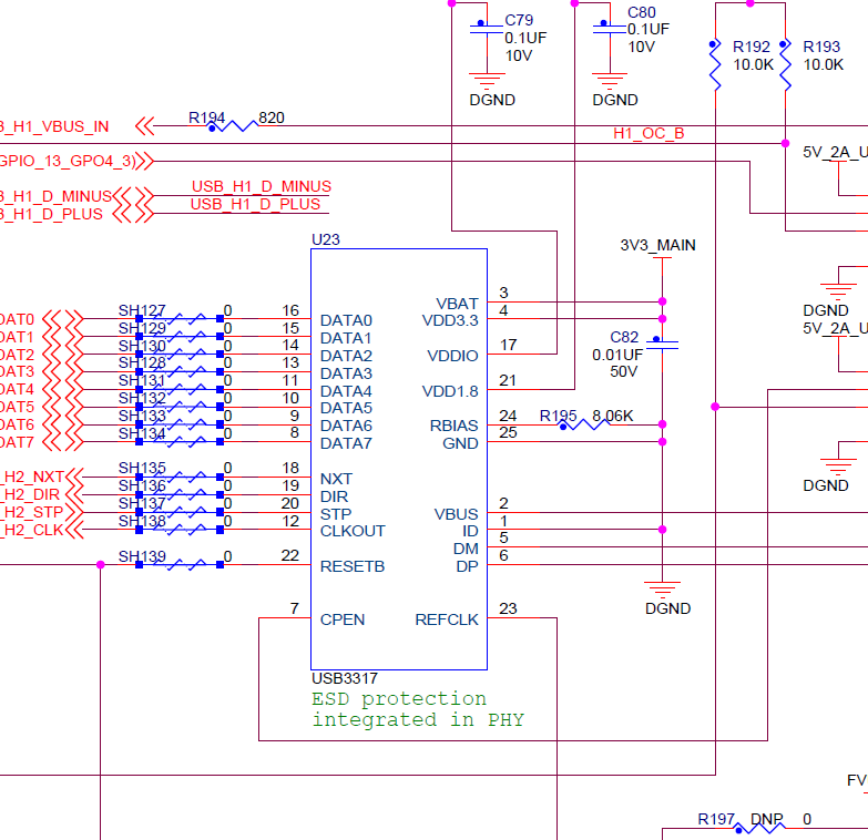
USB3317 is not used with i.MX6, it is used with i.MX53 as
SCH-26662 is common board for both processors.
USB HSIC transceivers may be used with i.MX6 HSIC interface
like : USB_H3_STROBE,USB_H3_DATA signals.

Best regards
igor
-----------------------------------------------------------------------------------------------------------------------
Note: If this post answers your question, please click the Correct Answer button. Thank you!
-----------------------------------------------------------------------------------------------------------------------