i.MX 8 Plus using 32 kHz clock from PCA9450 PMIC

キャンセル
次の結果を表示 
表示  限定  | 次の代わりに検索 
もしかして: 

i.MX 8 Plus using 32 kHz clock from PCA9450 PMIC

ソリューションへジャンプ
1,014件の閲覧回数
mlatham
Contributor II

Hi,

For the i.MX 8 Plus, I would like to use the PCA9450 CLK_32K_OUT signal, but the PCA9450 Rev 2.2 spec sheet does not seem to specify the CLK_32K_OUT output levels.

Section 13.16 seems to be referring to the crystal driver pin (as opposed to the clock out signal). It also refers to IOL mA for the output high spec, which seems like an error. The only other high level output spec I can find is for the I2C level translator.

Can you please clarify the specification for the PCA9450 CLK_32K_OUT signal?

 

Thank you!
M. Latham
0 件の賞賛
返信
1 解決策
978件の閲覧回数
JosephAtNXP
NXP TechSupport
NXP TechSupport

Hi,

Thank you for your interest in NXP Semiconductor products,

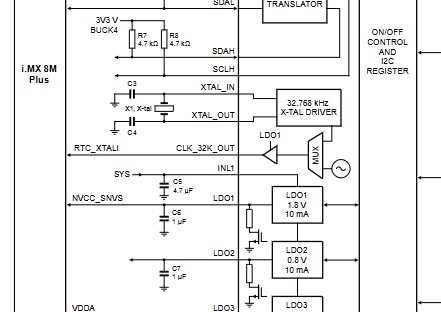
The signal can be directly connected as seen in Figure 23. PCA9450C application schematic.

josephlinares_0-1711741743980.png

Follow the guides from 8M Plus datasheet.

josephlinares_1-1711741814678.png

For the section 13.16. It's for the CLK_32K_OUT signal indeed.

Regards,

元の投稿で解決策を見る

0 件の賞賛
返信
2 返答(返信)
979件の閲覧回数
JosephAtNXP
NXP TechSupport
NXP TechSupport

Hi,

Thank you for your interest in NXP Semiconductor products,

The signal can be directly connected as seen in Figure 23. PCA9450C application schematic.

josephlinares_0-1711741743980.png

Follow the guides from 8M Plus datasheet.

josephlinares_1-1711741814678.png

For the section 13.16. It's for the CLK_32K_OUT signal indeed.

Regards,

0 件の賞賛
返信
974件の閲覧回数
mlatham
Contributor II
Thank you for the quick response.
Thank you!
M. Latham
0 件の賞賛
返信