I'm confused about the correct way to wire and use the USB interfaces both OTG and host on the IMX6 on custom hardware.
Chapter 65 of the reference manual lists pins used for OTG controller.
• USB_OTG_VBUS
• USB_OTG_DN
• USB_OTG_DP
• USB_OTG_CHD_B, see Universal Serial Bus 2.0 Integrated PHY (USB-PHY).
The following external signals are multiplexed with other pins. For the pin mapping, see
External Signals. For the IOMUXC register setting, see IOMUX Controller (IOMUXC)
• USB_OTG_ID
• USB_OTG_PWR
• USB_OTG_OC
Here are the IMX6 multiplexed cpu pad's I used.
GPIO_1: USB_OTG_ID
KEY_COL4: USB_OTG_OC
KEY_ROW4: USB_OTG_PWR_EN
GPIO_3: USB_H1_OC
GPIO_0: USB_H1_PWR_EN
In the kernel I've chosen the usb function for each of the multiplexed GPIO pins in my board-custom.h file.
MX6Q_PAD_GPIO_0__USBOH3_USBH1_PWR
MX6Q_PAD_GPIO_1__USBOTG_ID
MX6Q_PAD_GPIO_3__USBOH3_USBH1_OC
MX6Q_PAD_KEY_COL4_USBOH3_USBOTG_OC
MX6Q_PAD_KEY_ROW4_USBOH3_USBOTG_PWR
Additionally, I've set bit 13 of GPR1.
However, I'm confused by the MX6Q sabresd dev kit. Why does the kernel code set it's USB power pins (for both OTG and H1) to the gpio function instead of the USBOH3 PWR function?
Specifically in board-mx6q_sabresd.h file:
/* USB power pin */
MX6Q_PAD_EIM_D22__GPIO_3_22
MX6Q_PAD_ENET_TXD1__GPIO_1_29
How do I edit my board-custom.c file to reflect my hardware using the the USB mux functions? Specifically, if I use the USB mux power I'm not sure how to write mx6_set_otghost_vbus_func
mx6_set_host1_vbus_func
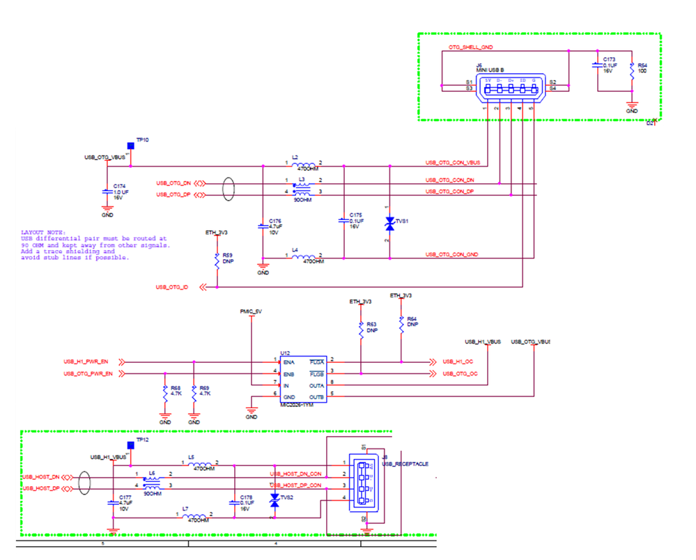
Here is my schematic showing the connections to the two USB connectors.
