Hi,
I have built a custom board using i.MX6 solo processor. I want to detect the USB OTG for serial download mode.
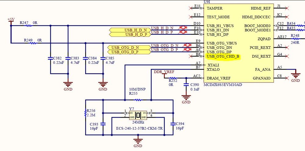
Can you please help to get the board in serial download mode of USB OTG ?
I'm attaching the screen shot of schematic for understanding.
I'll tap the D+ and D- lines of USB OTG ( Ball B6 and A6) and connect to PC Will PC detect the processor ?
Is it ok if I leave USB_OTG_CHD_B and USB_OTG_ID floating ? I think just I need to tap D+ and D- lines and I'm good to go. Please correct me if I'm wrong.
Thanks in advance.
Regards,
Bitesh
