USB OTG Functionality

cancel
Showing results for 
Show  only  | Search instead for 
Did you mean: 

USB OTG Functionality

3,754 Views
sumit8915
Contributor III

Hi All,

We are using a custom designed board having a standard USB host port (USB_H1) and USB OTG port terminated on a micro USB connector.

We are facing an issue in implementing the OTG Host mode when we are connecting the small micro usb cable convertor(USB  micro-B to USB TYPE-A female connector). Even VBUS 5V also doesn't not comes up.

To verify the functionality of the USB_OTG_ID pin we have probed the pin and got fair results:

  >> While connecting the small micro usb cable converter (USB  micro-B to USB TYPE-A female connector)  :   USB_OTG_ID Pin -> 0

  >> Normally during the Device mode functionality    :  USB_OTG_ID Pin -> 1 ( 3.23V as we have PU with 100K)

In SW side, We are doing following in DTS:

&usbotg {

        vbus-supply = <&reg_usb_otg_vbus>;

        pinctrl-names = "default";

        pinctrl-0 = <&pinctrl_usbotg_1>;

        disable-over-current;

        dr_mode = "otg";

        status = "okay";

};

[6:14:28 PM] Alok Pawar: reg_usb_otg_vbus: usb_otg_vbus {

                        compatible = "regulator-fixed";

                        regulator-name = "usb_otg_vbus";

                        regulator-min-microvolt = <5000000>;

                        regulator-max-microvolt = <5000000>;

                        gpio = <&gpio4 15 0>;

                        enable-active-high;

                };

[6:14:48 PM] Alok Pawar: usbotg {

                pinctrl_usbotg_1: usbotggrp-1 {

                        fsl,pins = <

                                MX6QDL_PAD_GPIO_1__USB_OTG_ID           0x17059

                                MX6QDL_PAD_KEY_COL4__USB_OTG_OC         0x1b0b0

                                MX6QDL_PAD_KEY_ROW4__GPIO4_IO15         0x0b0b0

                        >;

                };

        };

   Device Mode Functionality is working fine. But Host mode is not Working with this .

Thanks

Sumit

Labels (5)
0 Kudos
Reply
2 Replies

2,528 Views
igorpadykov
NXP Employee
NXP Employee

Hi Sumit

one needs to check why "VBUS 5V also doesn't not comes up",

please check how VBUS is produced on i.MX6_SABRE_SDP_DESIGNFILES

VBUS should be generated internally on board and provided on usb connector and

processor USB_OTG_VBUS.

Also one can test usb host mode with SDK test usb0_host_test.c

i.MX 6Series Platform SDK : Bare-metal SDK

Best regards

igor

-----------------------------------------------------------------------------------------------------------------------

Note: If this post answers your question, please click the Correct Answer button. Thank you!

-----------------------------------------------------------------------------------------------------------------------

0 Kudos
Reply

2,528 Views
sumit8915
Contributor III

Hi Igor,

We have verified how VBUS is produced on i.MX6_SABRE_SDP_DESIGNFILES​.

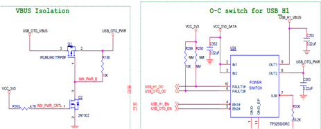
We are also generating the same way using a Current limit switch. Here is our design :

pastedImage_1.png

NOTE: Here USB_OTG_PWR is connected to the Micro USB connector and USB_OTG_VBUS is connected to the OTG VBUS Pin.

to verify the HW we are making USB_OTG_EN pin as 0(GPIO) and USB_OTG_PWR comes up as 5V.

But as per the OTG functionality USB_OTG_PWR should also comes up when we connect the small micro usb cable converter (USB  micro-B (with ID pin GND) to USB TYPE-A female connector) so that we can connect a Peripheral device on the Type A connector of this cable.

Please let us know if we are missing anything to clarify.

Thanks

Sumit

0 Kudos
Reply