SPDIF Rx Clock (SPDIF_SR_CLK) Jitter

キャンセル
次の結果を表示 
表示  限定  | 次の代わりに検索 
もしかして: 

SPDIF Rx Clock (SPDIF_SR_CLK) Jitter

ソリューションへジャンプ
1,820件の閲覧回数
yoshida_satoru
Contributor II

I'm planning to use the SPDIF from the i.MX RT 1060.
The manual says that the SPDIF receiver can output the SPDIF Rx Clock (SPDIF_SR_CLK).
What is the jitter of the SPDIF Rx Clock (SPDIF_SR_CLK)?
Is there any information about jitter in the manual?

タグ(2)
0 件の賞賛
返信
1 解決策
1,637件の閲覧回数
Gavin_Jia
NXP TechSupport
NXP TechSupport

Hi @yoshida_satoru ,

The BUS_Clock is IPG_CLK. SPDIF_RX uses the system's IPG_CLK (150MHz) as a reference when detecting the signal. In this case, if there is any frequency fluctuation or instability in IPG_CLK, jitter may be introduced in the measurement of SPDIF_SR_CLK. 

While this is true in principle, I think the biggest source of jitter is still the SPDIF input signal.

Bests,
Gavin

元の投稿で解決策を見る

0 件の賞賛
返信
5 返答(返信)
1,786件の閲覧回数
Gavin_Jia
NXP TechSupport
NXP TechSupport

Hi @yoshida_satoru ,

Thanks for your interest in NXP MIMXRT series!

There is no manual pointing to this data. For a specific module, the jitter of the clock needs to be satisfied by an external device. For MCUs, it is only the choice of crystal that needs to satisfy the hardware design guide.

The crystal used on the RT1060 EVK is this part. 7V240000002 with an ESR of 60 ohms, a 30 ppm crystal. Fairly typical crystal. 

Best regards,
Gavin

0 件の賞賛
返信
1,757件の閲覧回数
yoshida_satoru
Contributor II

Thanks Gavin.

I have a question about the 7V240000002 crystal.
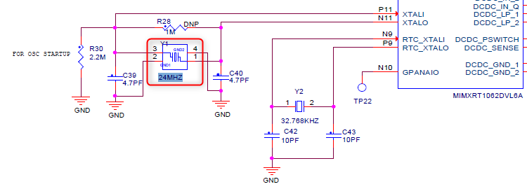
Is 7V240000002 correct as the one in the red box in the screenshot below?
(The screenshot below is an excerpt from the RT1060 EVK circuit diagram)2024-12-09_09h01_16.png

0 件の賞賛
返信
1,726件の閲覧回数
Gavin_Jia
NXP TechSupport
NXP TechSupport

Hi @yoshida_satoru ,

Yes, it is. 

0 件の賞賛
返信
1,713件の閲覧回数
yoshida_satoru
Contributor II
Thanks Gavin.

The reference manual (IMXRT1060RM.pdf) has the following explanation in 40.3.1.8:

> The circuit will measure the frequency of the incoming clock as a function of the BUS_CLK.

What does BUS_CLK refer to here?
Is it something generated from 7V240000002?

If it is something generated from 7V240000002, does that mean that the precision of 7V240000002 affects the jitter of the SPDIF Rx Clock (SPDIF_SR_CLK)?
0 件の賞賛
返信
1,638件の閲覧回数
Gavin_Jia
NXP TechSupport
NXP TechSupport

Hi @yoshida_satoru ,

The BUS_Clock is IPG_CLK. SPDIF_RX uses the system's IPG_CLK (150MHz) as a reference when detecting the signal. In this case, if there is any frequency fluctuation or instability in IPG_CLK, jitter may be introduced in the measurement of SPDIF_SR_CLK. 

While this is true in principle, I think the biggest source of jitter is still the SPDIF input signal.

Bests,
Gavin

0 件の賞賛
返信
%3CLINGO-SUB%20id%3D%22lingo-sub-2008599%22%20slang%3D%22en-US%22%20mode%3D%22CREATE%22%3ESPDIF%20Rx%20Clock%20(SPDIF_SR_CLK)%20Jitter%3C%2FLINGO-SUB%3E%3CLINGO-BODY%20id%3D%22lingo-body-2008599%22%20slang%3D%22en-US%22%20mode%3D%22CREATE%22%3E%3CP%3Ei.MX%20RT%201060%E3%81%AESPDIF%E3%82%92%E4%BD%BF%E7%94%A8%E3%81%99%E3%82%8B%E4%BA%88%E5%AE%9A%E3%81%A7%E3%81%99%E3%80%82%3CBR%20%2F%3E%E3%83%9E%E3%83%8B%E3%83%A5%E3%82%A2%E3%83%AB%E3%81%AB%E3%81%AF%E3%80%81SPDIF%E3%83%AC%E3%82%B7%E3%83%BC%E3%83%90%E3%83%BC%E3%81%8CSPDIF%20Rx%E3%82%AF%E3%83%AD%E3%83%83%E3%82%AF(SPDIF_SR_CLK)%E3%82%92%E5%87%BA%E5%8A%9B%E3%81%A7%E3%81%8D%E3%82%8B%E3%81%A8%E8%A8%98%E8%BC%89%E3%81%95%E3%82%8C%E3%81%A6%E3%81%84%E3%81%BE%E3%81%99%E3%80%82%3CBR%20%2F%3ESPDIF%20Rx%20Clock%20(SPDIF_SR_CLK)%20%E3%81%AE%E3%82%B8%E3%83%83%E3%82%BF%E3%83%BC%E3%81%AF%E3%81%A9%E3%82%8C%E3%81%8F%E3%82%89%E3%81%84%E3%81%A7%E3%81%99%E3%81%8B%3F%3CBR%20%2F%3E%E3%83%9E%E3%83%8B%E3%83%A5%E3%82%A2%E3%83%AB%E3%81%AB%E3%81%AF%E3%82%B8%E3%83%83%E3%82%BF%E3%83%BC%E3%81%AB%E9%96%A2%E3%81%99%E3%82%8B%E6%83%85%E5%A0%B1%E3%81%AF%E3%81%82%E3%82%8A%E3%81%BE%E3%81%99%E3%81%8B%3F%3C%2FP%3E%3C%2FLINGO-BODY%3E%3CLINGO-SUB%20id%3D%22lingo-sub-2014360%22%20slang%3D%22en-US%22%20mode%3D%22CREATE%22%3E%E5%9B%9E%E5%A4%8D%EF%BC%9A%20SPDIF%20Rx%20Clock%20(SPDIF_SR_CLK)%20Jitter%3C%2FLINGO-SUB%3E%3CLINGO-BODY%20id%3D%22lingo-body-2014360%22%20slang%3D%22en-US%22%20mode%3D%22CREATE%22%3E%3CP%3EHi%26nbsp%3B%3CA%20href%3D%22https%3A%2F%2Fcommunity.nxp.com%2Ft5%2Fuser%2Fviewprofilepage%2Fuser-id%2F77980%22%20target%3D%22_blank%22%3E%40yoshida_satoru%3C%2FA%3E%26nbsp%3B%2C%3C%2FP%3E%0A%3CP%3EBUS_Clock%E3%81%AFIPG_CLK%E3%81%A7%E3%81%99%E3%80%82SPDIF_RX%E3%81%AF%E3%80%81%E4%BF%A1%E5%8F%B7%E3%82%92%E6%A4%9C%E5%87%BA%E3%81%99%E3%82%8B%E3%81%A8%E3%81%8D%E3%81%AB%E3%82%B7%E3%82%B9%E3%83%86%E3%83%A0%E3%81%AEIPG_CLK(150MHz)%E3%82%92%E5%9F%BA%E6%BA%96%E3%81%A8%E3%81%97%E3%81%A6%E4%BD%BF%E7%94%A8%E3%81%97%E3%81%BE%E3%81%99%E3%80%82%E3%81%93%E3%81%AE%E5%A0%B4%E5%90%88%E3%80%81IPG_CLK%E3%81%AB%E5%91%A8%E6%B3%A2%E6%95%B0%E5%A4%89%E5%8B%95%E3%82%84%E4%B8%8D%E5%AE%89%E5%AE%9A%E6%80%A7%E3%81%8C%E3%81%82%E3%82%8B%E3%81%A8%E3%80%81SPDIF_SR_CLK%E3%81%AE%E6%B8%AC%E5%AE%9A%E3%81%AB%E3%82%B8%E3%83%83%E3%82%BF%E3%83%BC%E3%81%8C%E7%94%9F%E3%81%98%E3%82%8B%E3%81%93%E3%81%A8%E3%81%8C%E3%81%82%E3%82%8A%E3%81%BE%E3%81%99%E3%80%82%3C%2FP%3E%0A%3CP%3E%E3%81%93%E3%82%8C%E3%81%AF%E5%8E%9F%E7%90%86%E7%9A%84%E3%81%AB%E3%81%AF%E6%AD%A3%E3%81%97%E3%81%84%E3%81%A7%E3%81%99%E3%81%8C%E3%80%81%E3%82%B8%E3%83%83%E3%82%BF%E3%83%BC%E3%81%AE%E6%9C%80%E5%A4%A7%E3%81%AE%E5%8E%9F%E5%9B%A0%E3%81%AF%E4%BE%9D%E7%84%B6%E3%81%A8%E3%81%97%E3%81%A6SPDIF%E5%85%A5%E5%8A%9B%E4%BF%A1%E5%8F%B7%E3%81%A0%E3%81%A8%E6%80%9D%E3%81%84%E3%81%BE%E3%81%99%E3%80%82%3CBR%20%2F%3E%3CBR%20%2F%3E%E3%83%99%E3%82%B9%E3%83%88%E3%80%81%3CBR%20%2F%3E%E3%82%AE%E3%83%A3%E3%83%93%E3%83%B3%3C%2FP%3E%3C%2FLINGO-BODY%3E%3CLINGO-SUB%20id%3D%22lingo-sub-2011388%22%20slang%3D%22en-US%22%20mode%3D%22CREATE%22%3E%E5%9B%9E%E5%A4%8D%EF%BC%9A%20SPDIF%20Rx%20Clock%20(SPDIF_SR_CLK)%20Jitter%3C%2FLINGO-SUB%3E%3CLINGO-BODY%20id%3D%22lingo-body-2011388%22%20slang%3D%22en-US%22%20mode%3D%22CREATE%22%3E%E3%82%AE%E3%83%A3%E3%83%93%E3%83%B3%E3%81%95%E3%82%93%E3%80%81%E3%81%82%E3%82%8A%E3%81%8C%E3%81%A8%E3%81%86%E3%81%94%E3%81%96%E3%81%84%E3%81%BE%E3%81%97%E3%81%9F%E3%80%82%3CBR%20%2F%3E%3CBR%20%2F%3E%E3%83%AA%E3%83%95%E3%82%A1%E3%83%AC%E3%83%B3%E3%82%B9%E3%83%9E%E3%83%8B%E3%83%A5%E3%82%A2%E3%83%AB(IMXRT1060RM.pdf)40.3.1.8%E3%81%AB%E3%81%AF%E3%80%81%E6%AC%A1%E3%81%AE%E8%AA%AC%E6%98%8E%E3%81%8C%E3%81%82%E3%82%8A%E3%81%BE%E3%81%99%E3%80%82%3CBR%20%2F%3E%3CBR%20%2F%3E%26gt%3B%20%E3%81%93%E3%81%AE%E5%9B%9E%E8%B7%AF%E3%81%AF%E3%80%81BUS_CLK%E3%81%AE%E9%96%A2%E6%95%B0%E3%81%A8%E3%81%97%E3%81%A6%E5%85%A5%E5%8A%9B%E3%82%AF%E3%83%AD%E3%83%83%E3%82%AF%E3%81%AE%E5%91%A8%E6%B3%A2%E6%95%B0%E3%82%92%E6%B8%AC%E5%AE%9A%E3%81%97%E3%81%BE%E3%81%99%E3%80%82%3CBR%20%2F%3E%3CBR%20%2F%3E%E3%81%93%E3%81%93%E3%81%A7BUS_CLK%E3%81%A8%E3%81%AF%E3%81%A9%E3%81%86%E3%81%84%E3%81%86%E6%84%8F%E5%91%B3%E3%81%A7%E3%81%99%E3%81%8B%3F%3CBR%20%2F%3E%E3%81%9D%E3%82%8C%E3%81%AF7V240000002%E3%81%8B%E3%82%89%E7%94%9F%E6%88%90%E3%81%95%E3%82%8C%E3%81%9F%E3%82%82%E3%81%AE%E3%81%A7%E3%81%99%E3%81%8B%3F%3CBR%20%2F%3E%3CBR%20%2F%3E7V240000002%20%E3%81%8B%E3%82%89%E7%94%9F%E6%88%90%E3%81%95%E3%82%8C%E3%81%9F%E3%82%82%E3%81%AE%E3%81%A7%E3%81%82%E3%82%8B%E5%A0%B4%E5%90%88%E3%80%817V240000002%20%E3%81%AE%E7%B2%BE%E5%BA%A6%E3%81%8C%20SPDIF%20Rx%20%E3%82%AF%E3%83%AD%E3%83%83%E3%82%AF%20(SPDIF_SR_CLK)%20%E3%81%AE%E3%82%B8%E3%83%83%E3%82%BF%E3%83%BC%E3%81%AB%E5%BD%B1%E9%9F%BF%E3%82%92%E4%B8%8E%E3%81%88%E3%82%8B%E3%81%AE%E3%81%A7%E3%81%97%E3%82%87%E3%81%86%E3%81%8B%E3%80%82%3C%2FLINGO-BODY%3E%3CLINGO-SUB%20id%3D%22lingo-sub-2010737%22%20slang%3D%22en-US%22%20mode%3D%22CREATE%22%3E%E5%9B%9E%E5%A4%8D%EF%BC%9A%20SPDIF%20Rx%20Clock%20(SPDIF_SR_CLK)%20Jitter%3C%2FLINGO-SUB%3E%3CLINGO-BODY%20id%3D%22lingo-body-2010737%22%20slang%3D%22en-US%22%20mode%3D%22CREATE%22%3E%3CP%3EHi%26nbsp%3B%3CA%20href%3D%22https%3A%2F%2Fcommunity.nxp.com%2Ft5%2Fuser%2Fviewprofilepage%2Fuser-id%2F77980%22%20target%3D%22_blank%22%3E%40yoshida_satoru%3C%2FA%3E%26nbsp%3B%2C%3C%2FP%3E%0A%3CP%3E%E3%81%9D%E3%81%86%E3%81%A7%E3%81%99%E3%80%82%3C%2FP%3E%3C%2FLINGO-BODY%3E%3CLINGO-SUB%20id%3D%22lingo-sub-2009576%22%20slang%3D%22en-US%22%20mode%3D%22CREATE%22%3E%E5%9B%9E%E5%A4%8D%EF%BC%9A%20SPDIF%20Rx%20Clock%20(SPDIF_SR_CLK)%20Jitter%3C%2FLINGO-SUB%3E%3CLINGO-BODY%20id%3D%22lingo-body-2009576%22%20slang%3D%22en-US%22%20mode%3D%22CREATE%22%3E%3CP%3E%E3%82%AE%E3%83%A3%E3%83%93%E3%83%B3%E3%81%95%E3%82%93%E3%80%81%E3%81%82%E3%82%8A%E3%81%8C%E3%81%A8%E3%81%86%E3%81%94%E3%81%96%E3%81%84%E3%81%BE%E3%81%97%E3%81%9F%E3%80%82%3C%2FP%3E%3CP%3E7V240000002%E3%82%AF%E3%83%AA%E3%82%B9%E3%82%BF%E3%83%AB%E3%81%AB%E3%81%A4%E3%81%84%E3%81%A6%E8%B3%AA%E5%95%8F%E3%81%8C%E3%81%82%E3%82%8A%E3%81%BE%E3%81%99%E3%80%82%3CBR%20%2F%3E7V240000002%E3%81%AF%E3%80%81%E4%B8%8B%E3%81%AE%E3%82%B9%E3%82%AF%E3%83%AA%E3%83%BC%E3%83%B3%E3%82%B7%E3%83%A7%E3%83%83%E3%83%88%E3%81%AE%E8%B5%A4%E3%81%84%E3%83%9C%E3%83%83%E3%82%AF%E3%82%B9%E3%81%AE%E3%82%82%E3%81%AE%E3%81%A8%E3%81%97%E3%81%A6%E6%AD%A3%E3%81%97%E3%81%84%E3%81%A7%E3%81%99%E3%81%8B%3F%3CBR%20%2F%3E(%E4%B8%8B%E3%81%AE%E3%82%B9%E3%82%AF%E3%83%AA%E3%83%BC%E3%83%B3%E3%82%B7%E3%83%A7%E3%83%83%E3%83%88%E3%81%AFRT1060%20EVK%E3%81%AE%E5%9B%9E%E8%B7%AF%E5%9B%B3%E3%81%8B%E3%82%89%E3%81%AE%E6%8A%9C%E7%B2%8B%E3%81%A7%E3%81%99)%3CSPAN%20class%3D%22lia-inline-image-display-wrapper%20lia-image-align-inline%22%20image-alt%3D%222024-12-09_09h01_16.png%22%20style%3D%22width%3A%20750px%3B%22%3E%3Cspan%20class%3D%22lia-inline-image-display-wrapper%22%20image-alt%3D%222024-12-09_09h01_16.png%22%20style%3D%22width%3A%20750px%3B%22%3E%3Cimg%20src%3D%22https%3A%2F%2Fcommunity.nxp.com%2Ft5%2Fimage%2Fserverpage%2Fimage-id%2F314680i2F8FAB1AFD6728A2%2Fimage-size%2Flarge%3Fv%3Dv2%26amp%3Bpx%3D999%22%20role%3D%22button%22%20title%3D%222024-12-09_09h01_16.png%22%20alt%3D%222024-12-09_09h01_16.png%22%20%2F%3E%3C%2Fspan%3E%3C%2FSPAN%3E%3C%2FP%3E%3C%2FLINGO-BODY%3E%3CLINGO-SUB%20id%3D%22lingo-sub-2008950%22%20slang%3D%22en-US%22%20mode%3D%22CREATE%22%3E%E5%9B%9E%E5%A4%8D%EF%BC%9A%20SPDIF%20Rx%20Clock%20(SPDIF_SR_CLK)%20Jitter%3C%2FLINGO-SUB%3E%3CLINGO-BODY%20id%3D%22lingo-body-2008950%22%20slang%3D%22en-US%22%20mode%3D%22CREATE%22%3E%3CP%3EHi%26nbsp%3B%3CA%20href%3D%22https%3A%2F%2Fcommunity.nxp.com%2Ft5%2Fuser%2Fviewprofilepage%2Fuser-id%2F77980%22%20target%3D%22_blank%22%3E%40yoshida_satoru%3C%2FA%3E%26nbsp%3B%2C%3C%2FP%3E%0A%3CP%3ENXP%20MIMXRT%E3%82%B7%E3%83%AA%E3%83%BC%E3%82%BA%E3%81%AB%E3%81%94%E8%88%88%E5%91%B3%E3%82%92%E3%81%8A%E5%AF%84%E3%81%9B%E3%81%84%E3%81%9F%E3%81%A0%E3%81%8D%E3%81%82%E3%82%8A%E3%81%8C%E3%81%A8%E3%81%86%E3%81%94%E3%81%96%E3%81%84%E3%81%BE%E3%81%99%E3%80%82%3C%2FP%3E%0A%3CP%3E%E3%81%93%E3%81%AE%E3%83%87%E3%83%BC%E3%82%BF%E3%82%92%E6%8C%87%E3%81%99%E3%83%9E%E3%83%8B%E3%83%A5%E3%82%A2%E3%83%AB%E3%81%AF%E3%81%82%E3%82%8A%E3%81%BE%E3%81%9B%E3%82%93%E3%80%82%E7%89%B9%E5%AE%9A%E3%81%AE%E3%83%A2%E3%82%B8%E3%83%A5%E3%83%BC%E3%83%AB%E3%81%A7%E3%81%AF%E3%80%81%E3%82%AF%E3%83%AD%E3%83%83%E3%82%AF%E3%81%AE%E3%82%B8%E3%83%83%E3%82%BF%E3%83%BC%E3%82%92%E5%A4%96%E9%83%A8%E3%83%87%E3%83%90%E3%82%A4%E3%82%B9%E3%81%AB%E3%82%88%E3%81%A3%E3%81%A6%E6%BA%80%E3%81%9F%E3%81%99%E5%BF%85%E8%A6%81%E3%81%8C%E3%81%82%E3%82%8A%E3%81%BE%E3%81%99%E3%80%82MCU%E3%81%AE%E5%A0%B4%E5%90%88%E3%80%81%E3%83%8F%E3%83%BC%E3%83%89%E3%82%A6%E3%82%A7%E3%82%A2%E8%A8%AD%E8%A8%88%E3%82%AC%E3%82%A4%E3%83%89%E3%82%92%E6%BA%80%E3%81%9F%E3%81%99%E5%BF%85%E8%A6%81%E3%81%8C%E3%81%82%E3%82%8B%E3%81%AE%E3%81%AF%E6%B0%B4%E6%99%B6%E3%81%AE%E9%81%B8%E6%8A%9E%E3%81%A0%E3%81%91%E3%81%A7%E3%81%99%E3%80%82%3C%2FP%3E%0A%3CP%3ERT1060%20EVK%E3%81%AB%E4%BD%BF%E3%82%8F%E3%82%8C%E3%81%A6%E3%81%84%E3%82%8B%E6%B0%B4%E6%99%B6%E6%8C%AF%E5%8B%95%E5%AD%90%E3%81%8C%E3%81%93%E3%81%AE%E9%83%A8%E5%88%86%E3%81%A7%E3%81%99%E3%80%827V240000002%E3%80%81ESR%E3%81%AF60%E3%82%AA%E3%83%BC%E3%83%A0%E3%80%8130ppm%E3%81%AE%E6%B0%B4%E6%99%B6%E6%8C%AF%E5%8B%95%E5%AD%90%E3%80%82%E3%81%8B%E3%81%AA%E3%82%8A%E5%85%B8%E5%9E%8B%E7%9A%84%E3%81%AA%E3%82%AF%E3%83%AA%E3%82%B9%E3%82%BF%E3%83%AB%E3%80%82%3C%2FP%3E%0A%3CP%3E%E3%82%88%E3%82%8D%E3%81%97%E3%81%8F%E3%81%8A%E9%A1%98%E3%81%84%E3%81%84%E3%81%9F%E3%81%97%E3%81%BE%E3%81%99%3CBR%20%2F%3E%E3%82%AE%E3%83%A3%E3%83%93%E3%83%B3%3C%2FP%3E%3C%2FLINGO-BODY%3E