Hi @acoderuser ,
Thanks for your updated information.
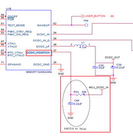
First, I think we need to confirm the board can be bring up successfully.
Please double check your board power on sequence, it is very important.
I suggest your HW design can refer to MIMXRT1024-evk board.

i.MX RT1024 Evaluation Kit | NXP Semiconductors

second, I suggest you can use an oscilloscope to check pin VDD_SOC_IN, DCDC_OUT output powers the VDD_SOC_IN.

Third, If you make sure Step1 and Step2 is ok, Please use j-Link Commander, input "connect", to check whether can detect device.
BR
MayLiu