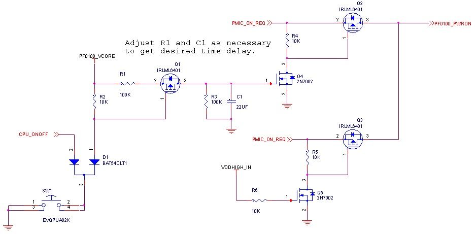
Hi Everyone, Just following up on this older post. I believe that the processor might actuall contains logic to adjust the PMIC on/off time delay. I haven't tested it yet since our device already employs the required additional circuitry for the delay, but this may save someone else the added cost of this additional circuitry.....if it does work.
Grant... What do you think? I don't remember seeing this in the earlier versions of the documentation, so it may be simply newly documented.
Check out
57.9.10 SNVS_LP Control Register (SNVS_LPCR)
