MIC not working in SGTL5000 codec

キャンセル
次の結果を表示 
表示  限定  | 次の代わりに検索 
もしかして: 

MIC not working in SGTL5000 codec

1,853件の閲覧回数
sankarsalla
Contributor II

Hi All,

We are using sgtl5000 audio codec in iMX6 customised board.

We are facing problem with MIC.

.wav file and MIC working fine individually,but while playing .wav file with help of aplay, MIC is not working says resource busy.

Actual requirement is, if any interrupts comes from mic, wav file should stop and mic should work(MIC as high priority).

Can you please give some inputs to solve this issue.

Thanks & Regards.

Sankar.    

ラベル(1)
0 件の賞賛
返信
3 返答(返信)

1,660件の閲覧回数
sankarsalla
Contributor II

Hello Weidong Sun,

Thanks for your support our issue is solved.

Thanks & Regards,

Sankar.

0 件の賞賛
返信

1,660件の閲覧回数
sankarsalla
Contributor II

Hello Weidong Sun,

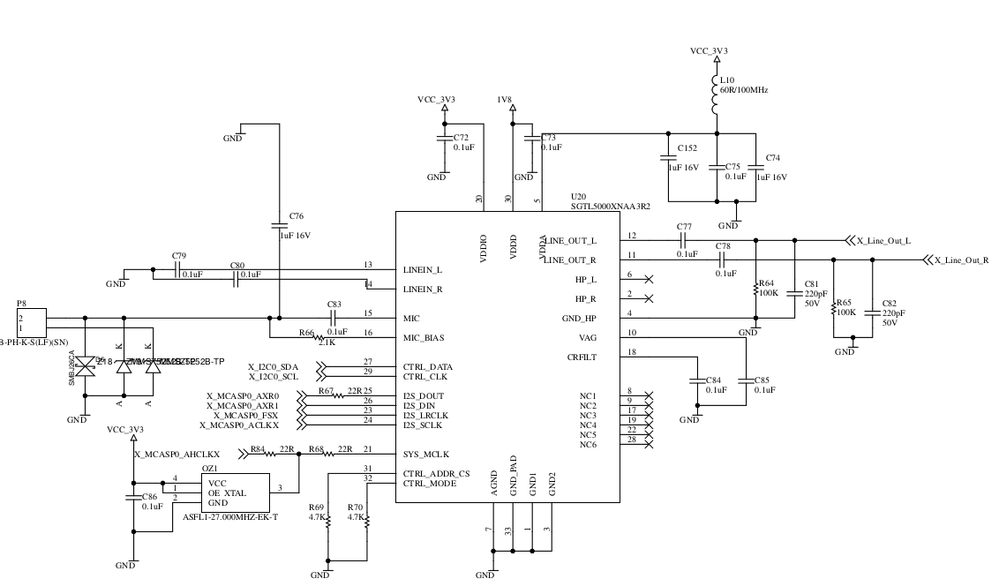
We are using attached schematic for audio.

In our design MIC_DET is not using,can you please check once.

NOTE : P8 1 pins connected to GND.sgtl5000.png  

Thanks & Regards,

Sankar.

0 件の賞賛
返信

1,660件の閲覧回数
weidong_sun
NXP TechSupport
NXP TechSupport

Hello sankar ,

    I have 3 suggestions for you reference, see below, please!

1. Hardware

Please compare your design with the schematic of imx6q-sabrelite board,and confirme if the usage of SGTL5000 is correct.

2. software

Refer to linux or android BSP for iMX6Q sabrelite board, please!  Particularly settings in device tree.

3. Test on command line by tinyplay on Android platform.

If you are using android , before playing it on command line by tinyplay, you should run "stop media". after testing, then "start media"

Have a nice day!

Best Regards,

Weidong Sun

0 件の賞賛
返信