I have an IMX6 sabre SD board running Android version 4.4.2.
The USB OTG port works fine in device mode , but does not work in host mode when a usb mouse or usb camera is connected to the board.
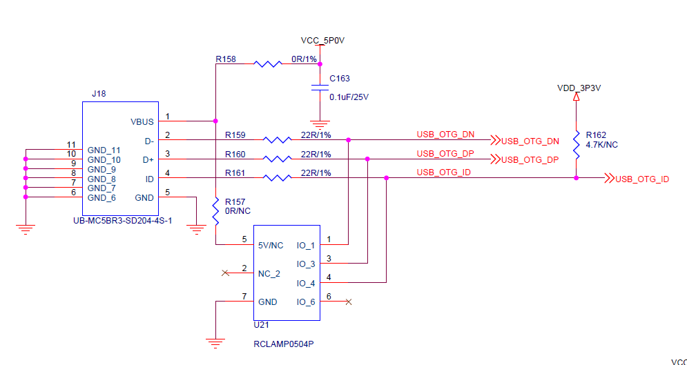
Hardware setting:
1. USB_OTG_ID connect to ENET_RX_ER, no pull up and pull down resistor (pull up resistor is NC).
2. USD_VBUS is directly connected to 5V supply (VCC_5P0V), always power on.
I’m not sure the difference of Micro-B connector and Micro-AB connector. I used Mciro-B type for the connection. Whether the connection must be Micro-AB type in host mode or not?

Software setting:
MX6Q_PAD_ENET_RX_ER__ANATOP_USBOTG_ID, /*USB_OTG_ID*/
MX6Q_PAD_GPIO1__GPIO_1_1, /*USB_OTG_PWR*/
when the usb camera is connected to the board, it prints 'android_work: did not send uevent (0 0 (null))', and otg id pull down
when the usb mice is connected to the board, it prints nothing.
Any help is appreciated.