Hi @nxp,
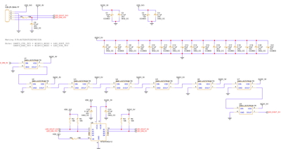
We are working with a custom board based on the i.MX8MP, with a PMIC circuit similar to the EVK.
We have connected an LED board to the GPIO3_IO16 pin, as shown in the attached design, along with the PMIC circuit. However, we are observing an issue: there is leakage power to the LED board even when the system is in a shutdown state. Out of the total 8 LEDs, one LED still glows faintly during shutdown.
Could you please assist us in identifying and resolving the cause of this leakage power?
Thank you!

