Hi,
We have a customized imx6sl board with eMMC(usdhc2) and a sd card slot(usdhc3)
Sometimes from SD card writing files to eMMC will lead to a kernel crash(but didn't happen every time).
Sometimes, the eMMC write will lead to a kernel warning then the kernel might have the possibility to crash. The larger file/more files, has more possibilities to get this error. I test dd/cp command both can trigger the kernel crash.
I wonder if there is something wrong with my eMMC driver or dtb configuration ?
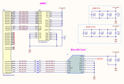
Following is the schematic/ dts of our board.



root@acuvims_hmi:/mnt/opt# cp -r /usr /mnt/opt
------------[ cut here ]------------
WARNING: CPU: 0 PID: 125 at /home/jie/Desktop/Acuvim-s/imx-yocto-bsp/build-acuvims-hmi/tmp/work-shared/acuvims_hmi/kernel-source/drivers/mmc/host/sdhci.c:866 sdhci_send_command+0xa9c/0xb2c
Modules linked in: evbug galcore(O)
CPU: 0 PID: 125 Comm: mmcqd/2 Tainted: G O 4.9.88-develop_acuvims-hmi_jietang+g8d48165 #2
Hardware name: Freescale i.MX6 SoloLite (Device Tree)
[<8010ecb4>] (unwind_backtrace) from [<8010b394>] (show_stack+0x10/0x14)
[<8010b394>] (show_stack) from [<803c15ec>] (dump_stack+0x78/0x8c)
[<803c15ec>] (dump_stack) from [<8012dc2c>] (__warn+0xe8/0x100)
[<8012dc2c>] (__warn) from [<8012dcf4>] (warn_slowpath_null+0x20/0x28)
[<8012dcf4>] (warn_slowpath_null) from [<807223ac>] (sdhci_send_command+0xa9c/0xb2c)
[<807223ac>] (sdhci_send_command) from [<80723a38>] (sdhci_irq+0xabc/0xb64)
[<80723a38>] (sdhci_irq) from [<80171960>] (__handle_irq_event_percpu+0x50/0x11c)
[<80171960>] (__handle_irq_event_percpu) from [<80171a48>] (handle_irq_event_percpu+0x1c/0x58)
[<80171a48>] (handle_irq_event_percpu) from [<80171abc>] (handle_irq_event+0x38/0x5c)
[<80171abc>] (handle_irq_event) from [<80174e54>] (handle_fasteoi_irq+0xd0/0x1a0)
[<80174e54>] (handle_fasteoi_irq) from [<80170c6c>] (generic_handle_irq+0x24/0x34)
[<80170c6c>] (generic_handle_irq) from [<80171180>] (__handle_domain_irq+0x7c/0xec)
[<80171180>] (__handle_domain_irq) from [<801014d0>] (gic_handle_irq+0x48/0x8c)
[<801014d0>] (gic_handle_irq) from [<8010bd8c>] (__irq_svc+0x6c/0xa8)
Exception stack(0x885d1e18 to 0x885d1e60)
1e00: 8845c300 60000113
1e20: 8818e680 00009a03 885d1e84 00000000 8845c300 00000000 885ce5fc 8845c300
1e40: 00000000 8845c2fc 885d1e90 885d1e68 80167690 809b9920 60000113 ffffffff
[<8010bd8c>] (__irq_svc) from [<809b9920>] (_raw_spin_unlock_irqrestore+0x20/0x54)
[<809b9920>] (_raw_spin_unlock_irqrestore) from [<80167690>] (prepare_to_wait_event+0x64/0x100)
[<80167690>] (prepare_to_wait_event) from [<8070c674>] (mmc_start_areq+0x2e8/0x388)
[<8070c674>] (mmc_start_areq) from [<8071c000>] (mmc_blk_issue_rw_rq+0xac/0x364)
[<8071c000>] (mmc_blk_issue_rw_rq) from [<8071d1d0>] (mmc_blk_issue_rq+0x11c/0x220)
[<8071d1d0>] (mmc_blk_issue_rq) from [<8071d380>] (mmc_queue_thread+0xac/0x130)
[<8071d380>] (mmc_queue_thread) from [<8014981c>] (kthread+0x108/0x110)
[<8014981c>] (kthread) from [<80107950>] (ret_from_fork+0x14/0x24)
---[ end trace 2550a7b95c0b4412 ]---
------------[ cut here ]------------
WARNING: CPU: 0 PID: 125 at /home/jie/Desktop/Acuvim-s/imx-yocto-bsp/build-acuvims-hmi/tmp/work-shared/acuvims_hmi/kernel-source/drivers/mmc/host/sdhci.c:866 sdhci_send_command+0xa9c/0xb2c
Modules linked in: evbug galcore(O)
CPU: 0 PID: 125 Comm: mmcqd/2 Tainted: G W O 4.9.88-develop_acuvims-hmi_jietang+g8d48165 #2
Hardware name: Freescale i.MX6 SoloLite (Device Tree)
[<8010ecb4>] (unwind_backtrace) from [<8010b394>] (show_stack+0x10/0x14)
[<8010b394>] (show_stack) from [<803c15ec>] (dump_stack+0x78/0x8c)
[<803c15ec>] (dump_stack) from [<8012dc2c>] (__warn+0xe8/0x100)
[<8012dc2c>] (__warn) from [<8012dcf4>] (warn_slowpath_null+0x20/0x28)
[<8012dcf4>] (warn_slowpath_null) from [<807223ac>] (sdhci_send_command+0xa9c/0xb2c)
[<807223ac>] (sdhci_send_command) from [<80723a38>] (sdhci_irq+0xabc/0xb64)
[<80723a38>] (sdhci_irq) from [<80171960>] (__handle_irq_event_percpu+0x50/0x11c)
[<80171960>] (__handle_irq_event_percpu) from [<80171a48>] (handle_irq_event_percpu+0x1c/0x58)
[<80171a48>] (handle_irq_event_percpu) from [<80171abc>] (handle_irq_event+0x38/0x5c)
[<80171abc>] (handle_irq_event) from [<80174e54>] (handle_fasteoi_irq+0xd0/0x1a0)
[<80174e54>] (handle_fasteoi_irq) from [<80170c6c>] (generic_handle_irq+0x24/0x34)
[<80170c6c>] (generic_handle_irq) from [<80171180>] (__handle_domain_irq+0x7c/0xec)
[<80171180>] (__handle_domain_irq) from [<801014d0>] (gic_handle_irq+0x48/0x8c)
[<801014d0>] (gic_handle_irq) from [<8010bd8c>] (__irq_svc+0x6c/0xa8)
Exception stack(0x885d1e18 to 0x885d1e60)
1e00: 8845c300 60000113
1e20: 8818e680 00009b29 885d1e84 00000000 8845c300 00000000 885ce5fc 8845c300
1e40: 00000000 8845c2fc 885d1e90 885d1e68 80167690 809b9920 60000113 ffffffff
[<8010bd8c>] (__irq_svc) from [<809b9920>] (_raw_spin_unlock_irqrestore+0x20/0x54)
[<809b9920>] (_raw_spin_unlock_irqrestore) from [<80167690>] (prepare_to_wait_event+0x64/0x100)
[<80167690>] (prepare_to_wait_event) from [<8070c674>] (mmc_start_areq+0x2e8/0x388)
[<8070c674>] (mmc_start_areq) from [<8071c000>] (mmc_blk_issue_rw_rq+0xac/0x364)
[<8071c000>] (mmc_blk_issue_rw_rq) from [<8071d1d0>] (mmc_blk_issue_rq+0x11c/0x220)
[<8071d1d0>] (mmc_blk_issue_rq) from [<8071d380>] (mmc_queue_thread+0xac/0x130)
[<8071d380>] (mmc_queue_thread) from [<8014981c>] (kthread+0x108/0x110)
[<8014981c>] (kthread) from [<80107950>] (ret_from_fork+0x14/0x24)
---[ end trace 2550a7b95c0b4413 ]---
------------[ cut here ]------------
WARNING: CPU: 0 PID: 125 at /home/jie/Desktop/Acuvim-s/imx-yocto-bsp/build-acuvims-hmi/tmp/work-shared/acuvims_hmi/kernel-source/drivers/mmc/host/sdhci.c:866 sdhci_send_command+0xa9c/0xb2c
Modules linked in: evbug galcore(O)
CPU: 0 PID: 125 Comm: mmcqd/2 Tainted: G W O 4.9.88-develop_acuvims-hmi_jietang+g8d48165 #2
Hardware name: Freescale i.MX6 SoloLite (Device Tree)
[<8010ecb4>] (unwind_backtrace) from [<8010b394>] (show_stack+0x10/0x14)
[<8010b394>] (show_stack) from [<803c15ec>] (dump_stack+0x78/0x8c)
[<803c15ec>] (dump_stack) from [<8012dc2c>] (__warn+0xe8/0x100)
[<8012dc2c>] (__warn) from [<8012dcf4>] (warn_slowpath_null+0x20/0x28)
[<8012dcf4>] (warn_slowpath_null) from [<807223ac>] (sdhci_send_command+0xa9c/0xb2c)
[<807223ac>] (sdhci_send_command) from [<80723a38>] (sdhci_irq+0xabc/0xb64)
[<80723a38>] (sdhci_irq) from [<80171960>] (__handle_irq_event_percpu+0x50/0x11c)
[<80171960>] (__handle_irq_event_percpu) from [<80171a48>] (handle_irq_event_percpu+0x1c/0x58)
[<80171a48>] (handle_irq_event_percpu) from [<80171abc>] (handle_irq_event+0x38/0x5c)
[<80171abc>] (handle_irq_event) from [<80174e54>] (handle_fasteoi_irq+0xd0/0x1a0)
[<80174e54>] (handle_fasteoi_irq) from [<80170c6c>] (generic_handle_irq+0x24/0x34)
[<80170c6c>] (generic_handle_irq) from [<80171180>] (__handle_domain_irq+0x7c/0xec)
[<80171180>] (__handle_domain_irq) from [<801014d0>] (gic_handle_irq+0x48/0x8c)
[<801014d0>] (gic_handle_irq) from [<8010bd8c>] (__irq_svc+0x6c/0xa8)
Exception stack(0x885d1ee0 to 0x885d1f28)
1ee0: 88485780 00000000 05f5e0ff 0000ea5b 00000000 885c8000 8848578c 8845c000
1f00: ffffe000 00000001 88485794 00000000 88486f20 885d1f30 8071d39c 809b9974
1f20: 20000013 ffffffff
[<8010bd8c>] (__irq_svc) from [<809b9974>] (_raw_spin_unlock_irq+0x20/0x54)
[<809b9974>] (_raw_spin_unlock_irq) from [<8071d39c>] (mmc_queue_thread+0xc8/0x130)
[<8071d39c>] (mmc_queue_thread) from [<8014981c>] (kthread+0x108/0x110)
[<8014981c>] (kthread) from [<80107950>] (ret_from_fork+0x14/0x24)
---[ end trace 2550a7b95c0b4414 ]---
------------[ cut here ]------------
WARNING: CPU: 0 PID: 125 at /home/jie/Desktop/Acuvim-s/imx-yocto-bsp/build-acuvims-hmi/tmp/work-shared/acuvims_hmi/kernel-source/drivers/mmc/host/sdhci.c:866 sdhci_send_command+0xa9c/0xb2c
Modules linked in: evbug galcore(O)
CPU: 0 PID: 125 Comm: mmcqd/2 Tainted: G W O 4.9.88-develop_acuvims-hmi_jietang+g8d48165 #2
Hardware name: Freescale i.MX6 SoloLite (Device Tree)
[<8010ecb4>] (unwind_backtrace) from [<8010b394>] (show_stack+0x10/0x14)
[<8010b394>] (show_stack) from [<803c15ec>] (dump_stack+0x78/0x8c)
[<803c15ec>] (dump_stack) from [<8012dc2c>] (__warn+0xe8/0x100)
[<8012dc2c>] (__warn) from [<8012dcf4>] (warn_slowpath_null+0x20/0x28)
[<8012dcf4>] (warn_slowpath_null) from [<807223ac>] (sdhci_send_command+0xa9c/0xb2c)
[<807223ac>] (sdhci_send_command) from [<80723a38>] (sdhci_irq+0xabc/0xb64)
[<80723a38>] (sdhci_irq) from [<80171960>] (__handle_irq_event_percpu+0x50/0x11c)
[<80171960>] (__handle_irq_event_percpu) from [<80171a48>] (handle_irq_event_percpu+0x1c/0x58)
[<80171a48>] (handle_irq_event_percpu) from [<80171abc>] (handle_irq_event+0x38/0x5c)
[<80171abc>] (handle_irq_event) from [<80174e54>] (handle_fasteoi_irq+0xd0/0x1a0)
[<80174e54>] (handle_fasteoi_irq) from [<80170c6c>] (generic_handle_irq+0x24/0x34)
[<80170c6c>] (generic_handle_irq) from [<80171180>] (__handle_domain_irq+0x7c/0xec)
[<80171180>] (__handle_domain_irq) from [<801014d0>] (gic_handle_irq+0x48/0x8c)
[<801014d0>] (gic_handle_irq) from [<8010bd8c>] (__irq_svc+0x6c/0xa8)
Exception stack(0x885d1e20 to 0x885d1e68)
1e20: 00000000 00000001 00000000 8818e680 8845c000 80cd067c 885d1ee0 00000000
1e40: 885ce1fc 8845c300 00000000 885d1e7c 885d1e90 885d1e70 8070c664 809b5cf0
1e60: 60030113 ffffffff
[<8010bd8c>] (__irq_svc) from [<809b5cf0>] (schedule+0x68/0xb0)
[<809b5cf0>] (schedule) from [<8070c664>] (mmc_start_areq+0x2d8/0x388)
[<8070c664>] (mmc_start_areq) from [<8071c000>] (mmc_blk_issue_rw_rq+0xac/0x364)
[<8071c000>] (mmc_blk_issue_rw_rq) from [<8071d1d0>] (mmc_blk_issue_rq+0x11c/0x220)
[<8071d1d0>] (mmc_blk_issue_rq) from [<8071d380>] (mmc_queue_thread+0xac/0x130)
[<8071d380>] (mmc_queue_thread) from [<8014981c>] (kthread+0x108/0x110)
[<8014981c>] (kthread) from [<80107950>] (ret_from_fork+0x14/0x24)
---[ end trace 2550a7b95c0b4415 ]---
------------[ cut here ]------------
WARNING: CPU: 0 PID: 125 at /home/jie/Desktop/Acuvim-s/imx-yocto-bsp/build-acuvims-hmi/tmp/work-shared/acuvims_hmi/kernel-source/drivers/mmc/host/sdhci.c:866 sdhci_send_command+0xa9c/0xb2c
Modules linked in: evbug galcore(O)
CPU: 0 PID: 125 Comm: mmcqd/2 Tainted: G W O 4.9.88-develop_acuvims-hmi_jietang+g8d48165 #2
Hardware name: Freescale i.MX6 SoloLite (Device Tree)
[<8010ecb4>] (unwind_backtrace) from [<8010b394>] (show_stack+0x10/0x14)
[<8010b394>] (show_stack) from [<803c15ec>] (dump_stack+0x78/0x8c)
[<803c15ec>] (dump_stack) from [<8012dc2c>] (__warn+0xe8/0x100)
[<8012dc2c>] (__warn) from [<8012dcf4>] (warn_slowpath_null+0x20/0x28)
[<8012dcf4>] (warn_slowpath_null) from [<807223ac>] (sdhci_send_command+0xa9c/0xb2c)
[<807223ac>] (sdhci_send_command) from [<80723a38>] (sdhci_irq+0xabc/0xb64)
[<80723a38>] (sdhci_irq) from [<80171960>] (__handle_irq_event_percpu+0x50/0x11c)
[<80171960>] (__handle_irq_event_percpu) from [<80171a48>] (handle_irq_event_percpu+0x1c/0x58)
[<80171a48>] (handle_irq_event_percpu) from [<80171abc>] (handle_irq_event+0x38/0x5c)
[<80171abc>] (handle_irq_event) from [<80174e54>] (handle_fasteoi_irq+0xd0/0x1a0)
[<80174e54>] (handle_fasteoi_irq) from [<80170c6c>] (generic_handle_irq+0x24/0x34)
[<80170c6c>] (generic_handle_irq) from [<80171180>] (__handle_domain_irq+0x7c/0xec)
[<80171180>] (__handle_domain_irq) from [<801014d0>] (gic_handle_irq+0x48/0x8c)
[<801014d0>] (gic_handle_irq) from [<8010bd8c>] (__irq_svc+0x6c/0xa8)
Exception stack(0x885d1e30 to 0x885d1e78)
1e20: 00000000 00000001 00000000 00000000
1e40: 8845c000 80cd067c 885d1ee0 00000000 885ce1fc 8845c300 00000000 8845c2fc
1e60: 885d1e90 885d1e80 8070c664 809b5c88 60000113 ffffffff
[<8010bd8c>] (__irq_svc) from [<809b5c88>] (schedule+0x0/0xb0)
---[ end trace 2550a7b95c0b4416 ]---
Unable to handle kernel NULL pointer dereference at virtual address 00000000
pgd = 80004000
[00000000] *pgd=00000000
Internal error: Oops: 17 [#1] PREEMPT SMP ARM
Modules linked in: evbug galcore(O)
CPU: 0 PID: 116 Comm: mmcqd/1 Tainted: G W O 4.9.88-develop_acuvims-hmi_jietang+g8d48165 #2
Hardware name: Freescale i.MX6 SoloLite (Device Tree)
task: 88288580 task.stack: 88490000
PC is at blk_rq_map_sg+0x148/0x47c
LR is at blk_rq_map_sg+0x140/0x47c
pc : [<803a9198>] lr : [<803a9190>] psr: 40030113
sp : 88491e18 ip : 00080000 fp : 8bc917e0
r10: 00000000 r9 : 00000c00 r8 : 893b3f00
r7 : 00000000 r6 : 00000400 r5 : 00000000 r4 : 00000400
r3 : 00000001 r2 : 87a1fc00 r1 : 00000c00 r0 : 00000000
Flags: nZcv IRQs on FIQs on Mode SVC_32 ISA ARM Segment none
Control: 10c53c7d Table: 88a8404a DAC: 00000051
Process mmcqd/1 (pid: 116, stack limit = 0x88490210)
Stack: (0x88491e18 to 0x88492000)
1e00: 00000010 88445400
1e20: 00000001 8832acb0 88452f00 80fcb640 80f062c4 80f7cd1a 80c55744 00000001
1e40: 8833fd80 884454d0 88445400 8845c800 00000000 00000000 884454d4 8833fd8c
1e60: 88491ea6 80719d60 8833fd80 00000000 8832accc 884454d0 88445400 8845c800
1e80: 8833fd80 8833fd80 00000001 8833fd94 8833fd80 80719ec0 88491ea7 88445400
1ea0: 8846c200 8832acb0 ffffe000 8845c800 8833fd8c 8833fd8c 88445400 8071bff0
1ec0: 88445400 884454d0 884455fc 00000000 00000000 00000000 8833fd80 80cd269c
1ee0: 773cdfc8 0000003a 8833fd94 8845c800 8833fd8c 8833fd80 88445400 8833fd80
1f00: 00000001 8833fd94 88445400 8071d1d0 00000000 8832acb0 8833fd8c 00000000
1f20: 8832acb0 8833fd8c 8803c800 ffffe000 00000001 8071d380 88452fc0 00000000
1f40: 8833fd8c 00000000 88452fc0 88490000 8833fd8c 8071d2d4 00000000 00000000
1f60: 00000000 8014981c 8014abd4 00000000 88288580 8833fd8c 00000000 00000000
1f80: 88491f80 88491f80 00000000 00000000 88491f90 88491f90 88452fc0 80149714
1fa0: 00000000 00000000 00000000 80107950 00000000 00000000 00000000 00000000
1fc0: 00000000 00000000 00000000 00000000 00000000 00000000 00000000 00000000
1fe0: 00000000 00000000 00000000 00000000 00000013 00000000 8014abd4 8014abd4
[<803a9198>] (blk_rq_map_sg) from [<80719d60>] (mmc_blk_data_prep+0x190/0x2bc)
[<80719d60>] (mmc_blk_data_prep) from [<80719ec0>] (mmc_blk_rw_rq_prep+0x34/0x154)
[<80719ec0>] (mmc_blk_rw_rq_prep) from [<8071bff0>] (mmc_blk_issue_rw_rq+0x9c/0x364)
[<8071bff0>] (mmc_blk_issue_rw_rq) from [<8071d1d0>] (mmc_blk_issue_rq+0x11c/0x220)
[<8071d1d0>] (mmc_blk_issue_rq) from [<8071d380>] (mmc_queue_thread+0xac/0x130)
[<8071d380>] (mmc_queue_thread) from [<8014981c>] (kthread+0x108/0x110)
[<8014981c>] (kthread) from [<80107950>] (ret_from_fork+0x14/0x24)
Code: e5873000 eb009883 e31b0003 e1a07000 (e5973000)
Broadcast message from systemd-journald@acuvims_hmi (Fri 2021-02-19 03:57:22 UTC):
kernel[218]: Internal error: Oops: 17 [#1] PREEMPT SMP ARM
Broadcast message from systemd-journald@acuvims_hmi (Fri 2021----[ end trace 2550a7b95c0b4417 ]---
02-19 03:57:22 UTC):
kernel[218]: Process mmcqd/1 (pid: 116, stack limit = 0x88490210)
Broadcast message from systemd-journald@acuvims_hmi (Fri 2021-02-19 03:57:22 UTC):
kernel[218]: Stack: (0x88491e18 to 0x88492000)
Broadcast message from systemd-journald@acuvims_hmi (Fri 2021-02-19 03:57:22 UTC):
kernel[218]: 1e00: 00000010 88445400
Broadcast message from systemd-journald@acuvims_hmi (Fri 2021-02-19 03:57:22 UTC):
kernel[218]: 1e20: 00000001 8832acb0 88452f00 80fcb640 80f062c4 80f7cd1a 80c55744 00000001
Broadcast message from systemd-journald@acuvims_hmi (Fri 2021-02-19 03:57:22 UTC):
kernel[218]: 1e40: 8833fd80 884454d0 88445400 8845c800 00000000 00000000 884454d4 8833fd8c
Broadcast message from systemd-journald@acuvims_hmi (Fri 2021-02-19 03:57:22 UTC):
kernel[218]: 1e60: 88491ea6 80719d60 8833fd80 00000000 8832accc 884454d0 88445400 8845c800
Broadcast message from systemd-journald@acuvims_hmi (Fri 2021-02-19 03:57:22 UTC):
kernel[218]: 1e80: 8833fd80 8833fd80 00000001 8833fd94 8833fd80 80719ec0 88491ea7 88445400
Broadcast message from systemd-journald@acuvims_hmi (Fri 2021-02-19 03:57:22 UTC):
kernel[218]: 1ea0: 8846c200 8832acb0 ffffe000 8845c800 8833fd8c 8833fd8c 88445400 8071bff0
Broadcast message from systemd-journald@acuvims_hmi (Fri 2021-02-19 03:57:22 UTC):
kernel[218]: 1ec0: 88445400 884454d0 884455fc 00000000 00000000 00000000 8833fd80 80cd269c
Broadcast message from systemd-journald@acuvims_hmi (Fri 2021-02-19 03:57:22 UTC):
kernel[218]: 1ee0: 773cdfc8 0000003a 8833fd94 8845c800 8833fd8c 8833fd80 88445400 8833fd80
Broadcast message from systemd-journald@acuvims_hmi (Fri 2021-02-19 03:57:22 UTC):
kernel[218]: 1f00: 00000001 8833fd94 88445400 8071d1d0 00000000 8832acb0 8833fd8c 00000000
Broadcast message from systemd-journald@acuvims_hmi (Fri 2021-02-19 03:57:22 UTC):
kernel[218]: 1f20: 8832acb0 8833fd8c 8803c800 ffffe000 00000001 8071d380 88452fc0 00000000
Broadcast message from systemd-journald@acuvims_hmi (Fri 2021-02-19 03:57:22 UTC):
kernel[218]: 1f40: 8833fd8c 00000000 88452fc0 88490000 8833fd8c 8071d2d4 00000000 00000000
Broadcast message from systemd-journald@acuvims_hmi (Fri 2021-02-19 03:57:22 UTC):
kernel[218]: 1f60: 00000000 8014981c 8014abd4 00000000 88288580 8833fd8c 00000000 00000000
Broadcast message from systemd-journald@acuvims_hmi (Fri 2021-02-19 03:57:22 UTC):
kernel[218]: 1f80: 88491f80 88491f80 00000000 00000000 88491f90 88491f90 88452fc0 80149714
Broadcast message from systemd-journald@acuvims_hmi (Fri 2021-02-19 03:57:22 UTC):
kernel[218]: 1fa0: 00000000 00000000 00000000 80107950 00000000 00000000 00000000 00000000
Broadcast message from systemd-journald@acuvims_hmi (Fri 2021-02-19 03:57:22 UTC):
kernel[218]: 1fc0: 00000000 00000000 00000000 00000000 00000000 00000000 00000000 00000000
Broadcast message from systemd-journald@acuvims_hmi (Fri 2021-02-19 03:57:22 UTC):
kernel[218]: 1fe0: 00000000 00000000 00000000 00000000 00000013 00000000 8014abd4 8014abd4
Broadcast message from systemd-journald@acuvims_hmi (Fri 2021-02-19 03:57:22 UTC):
kernel[218]: Code: e5873000 eb009883 e31b0003 e1a07000 (e5973000)
Unable to handle kernel NULL pointer dereference at virtual address 00000864
pgd = 887e0000
[00000864] *pgd=00000000
Internal error: Oops: 5 [#2] PREEMPT SMP ARM
Modules linked in: evbug galcore(O)
CPU: 0 PID: 176 Comm: sd-resolve Tainted: G D W O 4.9.88-develop_acuvims-hmi_jietang+g8d48165 #2
Hardware name: Freescale i.MX6 SoloLite (Device Tree)
task: 88629b80 task.stack: 888c6000
PC is at kmem_cache_alloc+0x88/0x13c
LR is at sock_alloc_inode+0x3c/0xa4
pc : [<801f9cec>] lr : [<807e3418>] psr: 200e0013
sp : 888c7f00 ip : 0acbc000 fp : 76a03644
r10: 00000000 r9 : 0006c3e4 r8 : 00000864
r7 : ffffe000 r6 : 807e3418 r5 : 024000c0 r4 : 88001f00
r3 : 00000000 r2 : 0acbc000 r1 : 0006c3e4 r0 : 88001f00
Flags: nzCv IRQs on FIQs on Mode SVC_32 ISA ARM Segment none
Control: 10c53c7d Table: 887e004a DAC: 00000051
Process sd-resolve (pid: 176, stack limit = 0x888c6210)
Stack: (0x888c7f00 to 0x888c8000)
7f00: 8648bc00 80f03e88 76a03648 00000119 80f73400 00000000 00000000 807e3418
7f20: 00000002 880c8800 76a03648 8021a364 00000002 00000002 76a03648 8021bf1c
7f40: 00000002 00000002 76a03648 807e293c 00000002 807e2ea8 00080802 00000000
7f60: 76a03648 00000119 80107a44 888c6000 00000000 807e410c 888c7f8c 00000000
7f80: 88629f7c 80148028 ffffe000 80107a44 888c7fb0 76a03644 ffffffff 76a03648
7fa0: 00000119 80107880 76a03644 ffffffff 00000002 00080802 00000000 00000002
7fc0: 76a03644 ffffffff 76a03648 00000119 76a03664 00000001 76a03644 76a03644
7fe0: 76b1a0e0 769fbfa4 76aff194 76c0074c 600e0010 00000002 00000000 00000000
[<801f9cec>] (kmem_cache_alloc) from [<807e3418>] (sock_alloc_inode+0x3c/0xa4)
[<807e3418>] (sock_alloc_inode) from [<8021a364>] (alloc_inode+0x1c/0xa4)
[<8021a364>] (alloc_inode) from [<8021bf1c>] (new_inode_pseudo+0x8/0x40)
[<8021bf1c>] (new_inode_pseudo) from [<807e293c>] (sock_alloc+0x18/0xa0)
[<807e293c>] (sock_alloc) from [<807e2ea8>] (__sock_create+0x34/0x18c)
[<807e2ea8>] (__sock_create) from [<807e410c>] (SyS_socket+0x54/0xe0)
[<807e410c>] (SyS_socket) from [<80107880>] (ret_fast_syscall+0x0/0x48)
Code: e7938002 e3580000 0a00000c e5943014 (e7980003)
------------[ cut here ]------------
Kernel BUG at 801f8ff4 [verbose debug info unavailable]
Internal error: Oops - BUG: 0 [#3] PREEMPT SMP ARM
Modules linked in: evbug galcore(O)
CPU: 0 PID: 3 Comm: ksoftirqd/0 Tainted: G D W O 4.9.88-develop_acuvims-hmi_jietang+g8d48165 #2
Hardware name: Freescale i.MX6 SoloLite (Device Tree)
task: 88048b00 task.stack: 88058000
PC is at kfree+0x150/0x194
LR is at rcu_process_callbacks+0x39c/0x5c4
pc : [<801f8ff4>] lr : [<8017d164>] psr: 400f0113
sp : 88059e88 ip : 8bc917f4 fp : 8bc917f4
r10: 00000000 r9 : 8bb3a060 r8 : 0000000a
r7 : 80f106c4 r6 : ffffe000 r5 : 80f0fe80 r4 : 8bcd0220
r3 : 8bcd0234 r2 : 0000bc91 r1 : 8bb9ef20 r0 : 8bc917e0
Flags: nZcv IRQs on FIQs on Mode SVC_32 ISA ARM Segment none
Control: 10c53c7d Table: 887f004a DAC: 00000051
Process ksoftirqd/0 (pid: 3, stack limit = 0x88058210)
Stack: (0x88059e88 to 0x8805a000)
9e80: 00000001 80f106c4 00000001 80f0fe80 ffffe000 80f106c4
9ea0: 0000000a 8017d164 600f0113 809b997c 00000001 80f030ec 80f0fe80 80f7cbc1
9ec0: ffffe000 8bb3a040 80f00000 00000000 00000009 80f020a4 ffffe000 80f02080
9ee0: 80c96d9c 00000100 40000009 80132720 00000000 8010bd8c 00000000 80f02080
9f00: 80e78378 80f7f3c0 0000000a fffff7c8 80f02d00 04208040 8801c680 ffffe000
9f20: 8801c680 00000000 00000001 80f0d630 00000002 00000000 00000000 801328b4
9f40: ffffe000 8014d090 00000000 8801c6c0 88058000 8801c680 8014cecc 00000000
9f60: 00000000 8014981c 570d1555 00000001 00000000 8801c680 00000000 00030003
9f80: 88059f80 88059f80 00000000 00000000 88059f90 88059f90 8801c6c0 80149714
9fa0: 00000000 00000000 00000000 80107950 00000000 00000000 00000000 00000000
9fc0: 00000000 00000000 00000000 00000000 00000000 00000000 00000000 00000000
9fe0: 00000000 00000000 00000000 00000000 00000013 00000000 5d755557 55515555
[<801f8ff4>] (kfree) from [<8017d164>] (rcu_process_callbacks+0x39c/0x5c4)
[<8017d164>] (rcu_process_callbacks) from [<80132720>] (__do_softirq+0xe8/0x250)
[<80132720>] (__do_softirq) from [<801328b4>] (run_ksoftirqd+0x2c/0x38)
[<801328b4>] (run_ksoftirqd) from [<8014d090>] (smpboot_thread_fn+0x1c4/0x2b8)
[<8014d090>] (smpboot_thread_fn) from [<8014981c>] (kthread+0x108/0x110)
[<8014981c>] (kthread) from [<80107950>] (ret_from_fork+0x14/0x24)
Code: 1a000003 e5943014 e3130001 1a000000 (e7f001f2)
---[ end trace 2550a7b95c0b4418 ]---
Kernel panic - not syncing: Fatal exception in interrupt
---[ end Kernel panic - not syncing: Fatal exception in interrupt
Thanks for your help.