Hi mert can ergun,
My understanding is that you want to change the I2C operation voltage of the DVP (camera connector). Is this correct? So, in this case it would be necessary to modify HW rather than SW.
In SABRE board design, you can find that the I2C master signal comes from CSIO_DAT8 -> I2C1_SDA and CSIO_DAT9 -> I2C1_SCL pins on IMX6Q.

I2C1_SCL is connected to CSIO_SCL and I2C1_SDA is connected to CSIO_SDA, and both are connected with a pull-up to GEN_1V8


Then CSIO_SCL y CSIO_SDA is connected to J9 which is the camera connector for DVP.

Now, changing the I2C voltage could be done in different ways:
OPTION 1:
Change pull-ups, instead of “GEN_1V8” they may be connected to a power rail with the required voltage. Please note that in this case all the devices connected to this rail must support the same voltage, otherwise you may use option 3.
OPTION2:
You may also change voltage in VGEN4 on PF0100 (which is source of GEN_1V8) by modifying “VGEN4” (3:0) field in “VGEN4CTRL” register (addr 0x6F):

Or if OTP programming is required you may modify “VGEN4_VOLT” (3:0) field of “OTP VGEN4 VOLT” register (addr 0xD4):

Please note that in this case all the devices connected to this rail must support the same voltage, otherwise you may use option 3.
OPTION3:
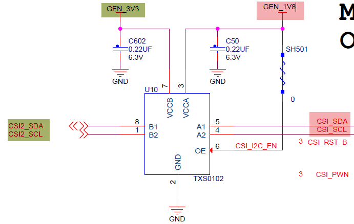
You may use I2C level shifter, this device allows having different voltage levels in the same I2C rail, below you can see an example (U10) implemented in SABRE board:

If you consider option 3 to be the best option we can provide advice and recommend and NXP I2C level shifter.
Regards,
Carlos
-----------------------------------------------------------------------------------------------------------------------
Note: If this post answers your question, please click the Correct Answer button. Thank you!
-----------------------------------------------------------------------------------------------------------------------