8M Mini external RTC crystal?

cancel
Showing results for 
Show  only  | Search instead for 
Did you mean: 

8M Mini external RTC crystal?

Jump to solution
7,176 Views
adevries
Contributor V

Hello,

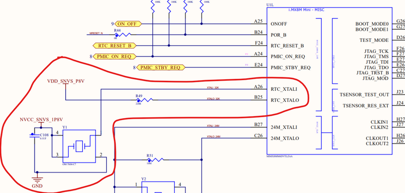
In the 8M Mini datasheet, it specifically says that the 8M Mini must be supplied by an external RTC oscillator, *not* by a crystal. However, Boundary Devices is currently selling an 8M Mini SOM that uses a 32kHz crystal. The Nitrogen8M_Mini SOM uses crystal P/N OM-7604-C7 connected to RTC_XTALI and a 220 ohm resistor going from RTC_XTALO to VDD_SNVS_P8V. Please see attached image for view of the relevant schematic.

Is this another acceptable way to provide an RTC clock to the 8M Mini processor? If so, can you provide reccommended crystal parameters to use?

Thanks

Labels (1)
0 Kudos
Reply
1 Solution
6,987 Views
weidong_sun
NXP TechSupport
NXP TechSupport

Hi adevries 

 The board is designed by Boundary device, we don't have the reference design. so you will have to contact Boundary device.

In addition, Here Y1 is OSC with 1.8V power, it is not a crystal.

pastedImage_1.png

Hope above information is helpful for you!

BR,

Weidong

View solution in original post

0 Kudos
Reply
7 Replies
6,988 Views
weidong_sun
NXP TechSupport
NXP TechSupport

Hi adevries 

 The board is designed by Boundary device, we don't have the reference design. so you will have to contact Boundary device.

In addition, Here Y1 is OSC with 1.8V power, it is not a crystal.

pastedImage_1.png

Hope above information is helpful for you!

BR,

Weidong

0 Kudos
Reply
6,987 Views
adevries
Contributor V

Hi Weidong,

Thanks for pointing that out. When I looked up that part I mistakenly thought it was a crystal, not an oscillator. However, wouldn't that oscillator violate the 8M Mini's power-up sequence? My understanding of the power-up sequence (see attached images) is that the RTC_RESET_B signal must go high no later than 50ms after VDD_SNVS_0P8 starts to power up, and the 32kHz signal must be present 200us before or up to 100us after RTC_RESET_B goes high. The oscillator being used has a maximum start-up time of 500ms, and RTC_RESET_B is simply pulled high when NVCC_SNVS_1P8V turns on. What are the implications of RTC_RESET_B going high so much earlier than the 32kHz signal appearing?

0 Kudos
Reply
6,987 Views
weidong_sun
NXP TechSupport
NXP TechSupport

Hi adevries,

(1) I.MX8MM Power up Sequence

pastedImage_3.png

(2) OSC selection

    See the OSC part, please!

OUTPUT EN time is Max 10ms, which can meet requirement.

https://www.diodes.com/part/view/KD+1.8V?BackID=2195#tab-details 

pastedImage_2.png

Have a nice day!

BR,

Weidong

0 Kudos
Reply
6,987 Views
adevries
Contributor V

Hi Weidong,

Thanks for the information. Unfortunately, I don't think that oscillator meets the timing requirements. I need a way for RTC_RESET_B to go high within +100/-200 us from the clock signal starting. If I have an enable signal going to the oscillator and RTC_RESET_B, when the signal goes high, RTC_RESET_B will go high and the clock will start as much as 10ms later. This violates the +100/-200 us requirement (T3 in the timing diagram).

pastedImage_1.png

0 Kudos
Reply
6,987 Views
weidong_sun
NXP TechSupport
NXP TechSupport

Hi adevries,

    Do you have the BOM for the board from Boundary device? if you have it, you use the same OSC with 32K as that of board.

Have a nice day!

BR,

Weidong

0 Kudos
Reply
6,987 Views
adevries
Contributor V

Hi Weidong,

Yes, from the schematic, the P/N of the oscillator is OM-7604-C7, and this is the datasheet for it: https://www.mouser.com/datasheet/2/530/OM-7604-C7-1022965.pdf. I was considering using this oscillator with the 8M Mini, but it seems to have the same issue that many oscillators have, it takes up to 500ms for it to start: pastedImage_5.png

Since this violates the processor's requirement of a 32kHz signal within 50ms, I don't want to use this part. I was hoping someone knew of a way to externally provide this 32kHz signal while still following all the timing requirements? Otherwise, do you know what could happen if the 32kHz signal takes longer than 50ms to appear? And what happens if the RTC_RESET_B signal is not de-asserted within +100/-200 us from the clock signal starting?

0 Kudos
Reply
6,987 Views
weidong_sun
NXP TechSupport
NXP TechSupport

Hi adevries,

    The solution of Boundary device has been validated, so OM-7604-C7 for the design is no problem.The better way for your design is to refer to the design files.

     You know, after all power rails of PMIC are stable, global reset( POR_B:Power On Reset) will occur, all modules in processor, including SRTC will be reset. 

     After Power On Reset, ROM  in CPU will use the 32K and begin to run code in it. So actually ,As long as 32K is stable after POR and before ROM code runs, system startup will not be a problem.

Have a nice day!

BR,

Weidong

0 Kudos
Reply