R41Z module does freezing

cancel
Showing results for 
Show  only  | Search instead for 
Did you mean: 

R41Z module does freezing

1,351 Views
somkiatup
Contributor I

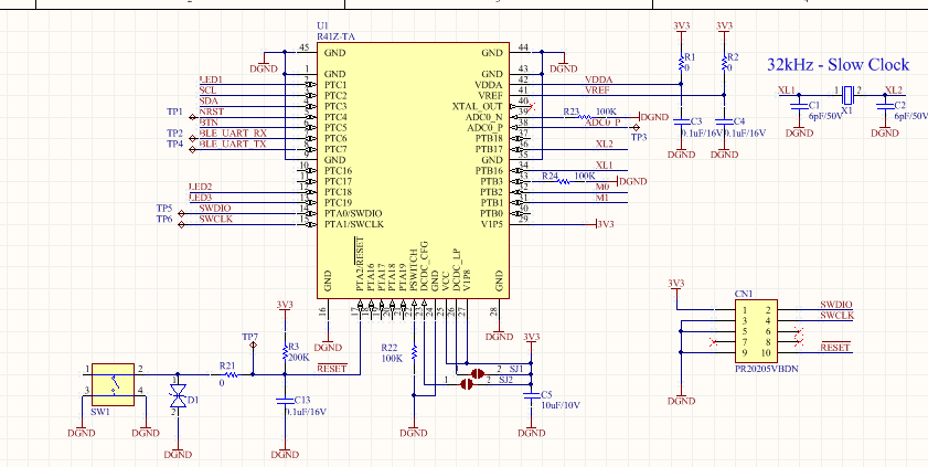
I have a problem with R41Z module, while my example process was installed in factory. I found this chip was freezing by interfering signal but, it doesn't reset at all that. there is reset process "cop" inside my source code. 

pastedImage_1.png

Labels (2)
0 Kudos
Reply
1 Reply

1,237 Views
estephania_mart
NXP TechSupport
NXP TechSupport

Hello, 

How are you handling the NMI (Non-Maskarable Interrupt )? You can refer to this document as this is also for a cortex M0+. 

Please check the chapter 2.1.3.4.1 RESET_b and NMI_b for hardware recommendations, also there are some examples, that also disable it bye SW.

I believe the NMI might be the root cause of your issue; if this does not solve your issue, let me know. 

Regards, 

Estephania

0 Kudos
Reply