Alternate 1.2V power source question

cancel
Showing results for 
Show  only  | Search instead for 
Did you mean: 

Alternate 1.2V power source question

Jump to solution
2,635 Views
johnfielden
Contributor IV


Hi,

I have a different suggestion for a 1.2V supply for the Vybrid.  In my system, I have a 1.8V rail that I use to LDO down to 1.5V for the DDR3.  I would like to use the 1.8V for the collector voltage, but the 1.8V supply and the 3.3V supply are separate switching supplies.   It seems to me that the important thing for the BJT is that the collector voltage is present when the 3.3V comes up.  If so, can I use the power good output from the 1.8V supply to turn on the 3.3V supply?

In practice, an external entity will turn on the Vybrid by turning on the 1.8V supply, which in then turns on the 3.3V supply, which then power up the BCTRL circuitry and provides 1.2V.  When we shut down, the 1.8V will fall first, then the 3.3V.  I read somewhere that the core should call before the 3.3V, which seems odd to me, but would occur using this scenario.

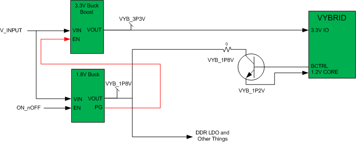
See the block diagram below.

V1P2V.png

Thanks,

John

Labels (1)
Tags (3)
0 Kudos
Reply
1 Solution
2,343 Views
naoumgitnik
Senior Contributor V

Hello John,

Sorry for not answering quickly - I am currently on vacation in Europe but still checking the forum once in a while.

The transistor collector voltage should control 3.3V for Vybrid:

  • While turning ON, it enables 3.3V, e.g. via the 'Enable'/'Shut-Down' pin of the 3.3V regulator,
  • While turning OFF and the transistor collector voltage goes down prior to 3.3V, it disables 3.3V via the 'Enable'/'Shut-Down' pin of the 3.3V regulator,
  • While turning OFF and 3.3V goes down prior to the transistor collector voltage, it is correct by itself.

As you can see, this way we meet the requirement that there should be no 3.3V without the transistor collector voltage.

Regards, Naoum

View solution in original post

0 Kudos
Reply
8 Replies
2,343 Views
naoumgitnik
Senior Contributor V

Hello John,

Based on the power sequence in the Datasheet, when turning ON, 3.3V is #1 and the core 1.2V #2 (apparently, the opposite while turning OFF).

This is why the collector voltage (1.8V in your case) should appear no later than 3.3V, when turning ON, and the opposite, when turning OFF. This is required to not overload the BCTRL output pin of Vybrid.

Actually, if the only reason of having a 1.8V switcher in your system is for the transistor collector, then you may use 1.5V (used for DDR) for this purpose instead.

The technique of selecting the right transistor type for each specific application (Vybrid core current and collector voltage) is also described on this forum. - This way you may save power consumption as well as get rid of the additional LDO used to generate 1.5V.

Regards, Naoum Gitnik.

2,343 Views
johnfielden
Contributor IV

The 1.8V is required by other things, so I use an LDO to make the 1.5V for the DDR.  In my scenario, the 1.8V will appear first, followed by the 3.3V, followed by the 1.2V under the control of the Vybrid BCTRL signal.  On power down, the 1.8V will dissapear first, followed by the 1.2V, then the 3.3V.  This sounds perfect to me.

I have selected a BJT from the list of suggested BJTs.  I selected one with more power handling capability to handle the increase voltage from 1.5V to 1.8V.

Thanks,

0 Kudos
Reply
2,343 Views
naoumgitnik
Senior Contributor V

Hello John,

The only problem with your timing is that, when powering down, there will be some period of time when the transistor has voltage on its base (powered from 3.3V)  but not the collector (1.8V) - that will overload the BCTRL output pin of Vybrid.

Regards, Naoum Gitnik.

0 Kudos
Reply
2,343 Views
johnfielden
Contributor IV

What is the correct power on / off sequencing for the case of using 1.5V to provide 1.2V?

When turning on, should the 3.3V be first, with the 1.5V next.  Should they come up together?  Or, can the 1.5V come up first, followed by the 3.3V?

Turning off will be the opposite of course.  But, some of your forum responses seem to contradict either the power-up or power-down sequence being the opposite of each other.

The scope shots you show in an earlier post are not helpful, as the time scale were too large.

0 Kudos
Reply
2,344 Views
naoumgitnik
Senior Contributor V

Hello John,

Sorry for not answering quickly - I am currently on vacation in Europe but still checking the forum once in a while.

The transistor collector voltage should control 3.3V for Vybrid:

  • While turning ON, it enables 3.3V, e.g. via the 'Enable'/'Shut-Down' pin of the 3.3V regulator,
  • While turning OFF and the transistor collector voltage goes down prior to 3.3V, it disables 3.3V via the 'Enable'/'Shut-Down' pin of the 3.3V regulator,
  • While turning OFF and 3.3V goes down prior to the transistor collector voltage, it is correct by itself.

As you can see, this way we meet the requirement that there should be no 3.3V without the transistor collector voltage.

Regards, Naoum

0 Kudos
Reply
2,343 Views
johnfielden
Contributor IV

We have the block diagram above implemented on our board.  It seems to be working well.  1.8V on the collector powers up the 3.3V as you stated.  I think we're good.  Power dissipation in the BJT drops by 70%.

0 Kudos
Reply
2,343 Views
karina_valencia
NXP Apps Support
NXP Apps Support

jiri-b36968 can you  continue with the follow up on this case?

0 Kudos
Reply
2,343 Views
johnfielden
Contributor IV

So, instead, would you suggest that the 3.3V supplies PG, enable the 1.8V.  Thus the 3.3V will go away first, followed by the 1.8V.  But, then on a power on the 3.3V will appear first, followed by the 1.8V (which is still a problem correct?)

Since I'm trying to do the same thing as the suggested 1.5V scheme (just at a slightly higher available voltage) what am I to do.  Turn them both on/off simultaneously?  How do I guaranty that will happen?

0 Kudos
Reply