NCJ38 operation method

キャンセル
次の結果を表示 
表示  限定  | 次の代わりに検索 
もしかして: 

NCJ38 operation method

2,476件の閲覧回数
nioer
Contributor I

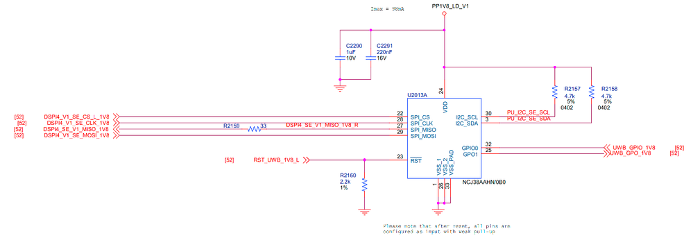
hello, NXP,

we use MCU to operate the NCJ38 device, now we need to use software to test the SPI hardware which between MCU and NCJ38 is ok .

My question is that how to test the SPI, could we read some device ID of NCJ38 and check the hardware. In the datasheet of NCJ38 , we could not find related information about the device ID that the SPI could check. Could you give us some advice on how to test the NCJ38 device?

Thank you .

 

nioer_0-1676268801732.png

 

ラベル(2)
0 件の賞賛
返信
1 返信

2,471件の閲覧回数
Kan_Li
NXP TechSupport
NXP TechSupport

Hi @nioer ,

 

Info about NCJ38 is under NDA protection, and so we are not allowed to discuss it in a public community, is it possible to create a private ticket according to the following video?

https://www.nxp.com/video/tutorial-for-nxp-support-case-portal:NCP-VIDEO

 

Thanks for your patience!

 

Have a great day,
Kan


-------------------------------------------------------------------------------
Note:
- If this post answers your question, please click the "Mark Correct" button. Thank you!
- We are following threads for 7 weeks after the last post, later replies are ignored
Please open a new thread and refer to the closed one, if you have a related question at a later point in time.
-------------------------------------------------------------------------------

 

 

0 件の賞賛
返信