Hello,
I’m working with FXTH871511 and now I'm testing RF module. So I have a problem, because it works not so well like others analogs.
I’m not a professional in RF and don’t know much in this orea, so if any of my thoughts are not right please correct me.
So, I found two solutions for network matching in documents.
1) From KIT. This scheme for 434 MHz (from here) :

I remove extra components like DNP or 0 Ohm, and get scheme like on right side. In this case RF module work but I think only for 30% of opportunities (I check the distance from transmitter and receiver).
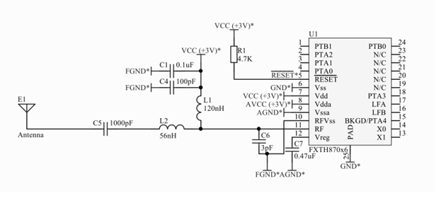
2) Second scheme I also get from the same file:

RF transmitting does not work. Because need to pull up L2 to VDD (like in datasheet)

Also need add capacitance between RF and GND (FXTH87EDRM: a parasitic capacitance of 3 pF is added between the RF out and ground to reach the device output impedance.)
So we get scheme like this:

Now, the transmitter works but I think for 70% of max optimal values.
So, please help me to choose right solution and how I can improve it to get better work for RF module.