Hello !
I have some troubles to configure the SPI communication between FXLS8471Q and MPC5644A.
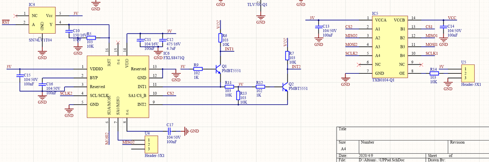
I need to confirm that the SPI Mode is waked up successfully by reading WHO_I_AM register(0x0D) , but I've got this stranger signal by reading the MISO pin with oscilloscope. I don't know what the meaning of this signal, and I want to ensure if the SPI mode had been waked up successfully. I found some people have asked same question,but he didn't say how to solve this problem. At the same time, I hope you can give me some advice to solve the problem.
Thanks!

MISO IS 00 00 00 NOT FF FF FF because the Vmiso is 3V not 5V, it test on MISO and the Header U4 is not tied to MISO2.
