Hi @Oido
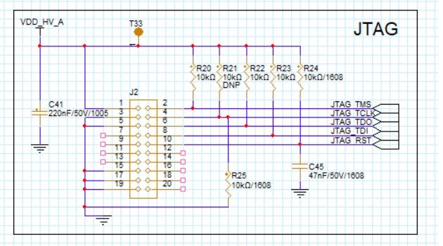
The USB Multilink Universal and the USB Multilink Universal FX have several debug headers inside to support NXP devices & other ARM Cortex microcontrollers. For S32K3 devices there are the PORT B (STANDARD ARM), PORT F (MINI 20), and PORT G (MINI 10).


So, we recommend following the circuit guidelines provided in section 4.2 (JTAG and TRACE interface) of the Hardware Design Guides for S32K3XX Microcontrollers. You can also use as a reference the S32K3 Evaluation Board's schematics.
B.R.
VaneB