HI,@lukaszadrapa
I'm not sure if my clock is configured correctly because it seems to me that your tutorial didn't teach me how to configure the clock. I just configured the initialization of the serial port. So how do you configure the clock correctly?

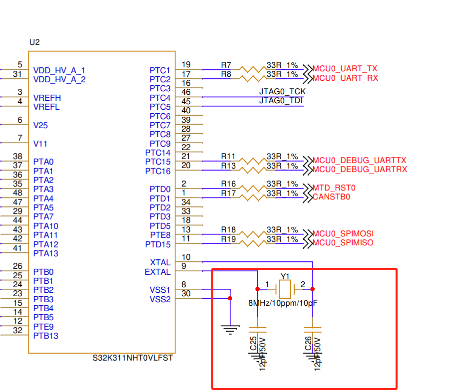
This is the crystal oscillator on my board, should I modify the clock initialization according to this crystal oscillator? How should I configure it?