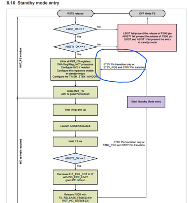
可能我描述的有问题,我的初衷是想进入standby模式,我在VR5510的手册又看到下面这张图,上面写道从INIT_FS/NORMAL_FS状态进入standby模式需要Valid_STBY,其中VALID_STBY = (STBY_SAFE_DIS_OTP=1 and STBY pintransition and ABIST1_ok)

于是我查看了STBY_SAFE_DIS_OTP解释,是属于CFG_2_OTP寄存器,所以我想进入OTP模式来设置这个寄存器

最后,如果我进入standby模式的方法是有误的,请帮忙指导下,怎么进入standby模式;另外我们采购回来的VR5510芯片是没有烧录过的