Hi! I am using S32G274A chip and checking the design with S32G_0P77B: Mask Set Errata for Mask 0P77B.
It says the interrupt pin on QSPI must be low during the boot and all NXP reference design use
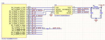
NOR Flash (QSPI) with an interrupt pin. I can see the NOR Flash on the design is not from a major manufacturer. Is that because S32G2 needs NOR Flash with an interrupt pin?

The NOR Flash on my design doesn't have an interrupt pin (I think that's normal not to have an interrupt pin). Is it okay not to have an interrupt pin or I need to change NOR flash with an interrupt pin?

Regards,
Sangrae