S32G || CAN controller module clock details

cancel
Showing results for 
Show  only  | Search instead for 
Did you mean: 

S32G || CAN controller module clock details

718 Views
Diwakar07
Contributor III

Hi Team,  

  I have below questions regarding the CAN controller module clock,
1. Does the clock for the CAN controller module is provided from the internal PLLs in SOC?

2.  what is the PLL frequency tolerance (long-term jitter or phase skew) ? 
  Can you help with above queries ? 

0 Kudos
Reply
1 Reply

700 Views
chenyin_h
NXP Employee
NXP Employee

Hello, @Diwakar07 

Thanks for the post.

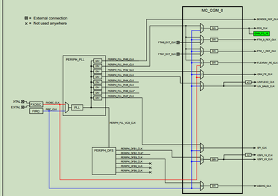
The clock for the CAN controller module is provided from the internal PLLs, as shown below:

chenyin_h_1-1741860363217.png

The PLL Jitter tolerance value could refer to table27 on S32G3 Data Sheet as below:

chenyin_h_2-1741860499927.png

I hope it will help.

BR

Chenyin

 

0 Kudos
Reply