Hi 伟 彭,
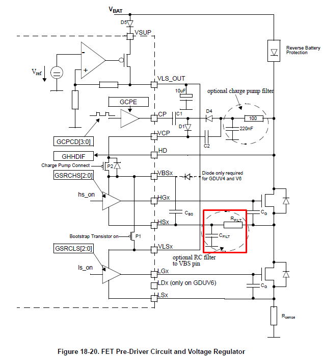
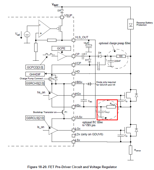
I would like to recommend an optional RC filter to VBS pin (for all three phases) that it be used to avoid overshoot above the maximum voltage on VBS pin. The RC filter needs to be carefully designed in order not to influence the charging time of the bootstrap capacitor CBS.

I hope it helps you.
Have a great day,
RadekS
-----------------------------------------------------------------------------------------------------------------------
Note: If this post answers your question, please click the Correct Answer button. Thank you!
-----------------------------------------------------------------------------------------------------------------------