MCU Power Drop Problem

cancel
Showing results for 
Show  only  | Search instead for 
Did you mean: 

MCU Power Drop Problem

2,494 Views
JoeZhou01
Contributor I

1)circuit 

JoeZhou01_0-1655393233747.png

2)VBAT waveform as below:(Vbat drop to zero keeping  5ms,then return to normal value)

JoeZhou01_1-1655393516384.jpeg

3)After VBAT on motor running, then Vbat drop to zero keeping  5ms,then return to normal value

VBAT,VSUP &VCC waveform as below:

JoeZhou01_2-1655394214676.png

From the above waveform ,we can see VCC unstable for more than 40ms.

How to keep MCU VDDX output stable while VBAT drop 5ms?

if need to increase VSUP input capacitor value & VDDX output capacitor value, although VSUP input capacitor is 220uF and VDDX output capacitor is 10uF?

0 Kudos
Reply
5 Replies

2,466 Views
danielmartynek
NXP TechSupport
NXP TechSupport

Hi @JoeZhou01,

AN5084 Hardware Design Guidelines for the S12ZVL Microcontrollers:

danielmartynek_1-1655728633185.png

You can use the BATS module to have a Low voltage warning interrupt when VSUP drops below a certain level and switch the motor off.

 

Regards,

Daniel

 

0 Kudos
Reply

2,450 Views
JoeZhou01
Contributor I

Customer requirement is as below:

While power drop to zero for 5ms,the motor can not stop working.

 

From the above waveform, VSUP is more than 3.5V while power drop.

Why VCC fluctuates greatly?

0 Kudos
Reply

2,397 Views
danielmartynek
NXP TechSupport
NXP TechSupport

Hello @JoeZhou01,

Which ports do you use to switch the transistors?

 

 

0 Kudos
Reply

2,379 Views
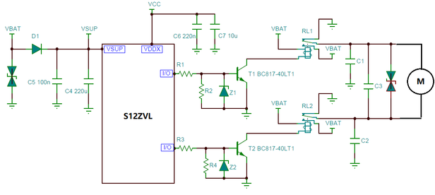
JoeZhou01
Contributor I

GPIO used, see details as below:

JoeZhou01_0-1656291098888.png

 

0 Kudos
Reply

2,367 Views
danielmartynek
NXP TechSupport
NXP TechSupport

Hi @JoeZhou01,

I don't see any issue in the MCU itself.

Since you have the external pull-down resistors there, the pins are not floating out-of-reset.

The signal that you see on VBAT/VSUP is generated by the motor.

And that is an application issue which out of scope of our support.

If there was no motor, the VSUP voltage would slowly fall towards the ground (depending on the BULK capacitor and the consumption of the MCU) and VDDX would follow.

 

Regadrs,

Daniel

 

0 Kudos
Reply