MC9S12XEP100 pin state while debugging

キャンセル
次の結果を表示 
表示  限定  | 次の代わりに検索 
もしかして: 

MC9S12XEP100 pin state while debugging

1,209件の閲覧回数
bmesfin
Contributor I

What will be the I/O signal state when flashing an new firmware code in to a MC9S12XEP100 microcontroller? 

We are currently working on a project where pins from the micro are used as a switch to enable/disable a DC-DC charger and as a PWM control for the current limit. While testing the firmware developed, it was observed that when there is a new code is getting flashed on the micro (using Cyclone Pro) the voltage from the DC power supply is getting overloaded and varies rapidly. We hypothesized that may be the pin state change during flashing is setting the DC-DC set current high and also enabling Charging. Can you please elaborate on this? 

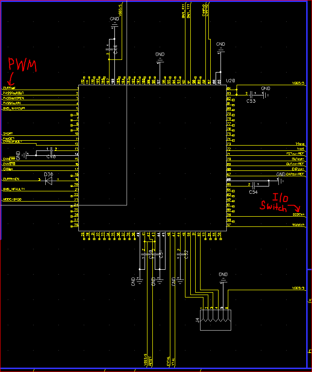
Please find attached the schematic for the micro pin connection below and let me know if you need more information. 

pastedImage_1.png

ラベル(1)
0 件の賞賛
返信
1 返信

1,157件の閲覧回数
lama
NXP TechSupport
NXP TechSupport

Hi,

the pins are usually left in their reset state. There is no reason to change them. All GPIO/fction1/fction2/... pins are (if I am not wrong) set to input state and GPIO function. So there is no reason the pin should toggle only if you do not measure some floating voltage generated by device connected to a pin.

Moreover, I am not sure but do not believe the Cyclone uses any GPIO pin for signalization of anything. However, this should be asked pemicro.com. It is their product so we do not see into programing features.

When the device is programmed then it is primarily started in the special mode which ensures no code is internally executed by MCU. Everything is controlled by programmer and if something is executed then the only becasue programmer does/execute/launch/... it.

BTW, it is suitable to provide correct schematic with entire MCU environment visible to be able to see possible mistakes.

Probably one note..you have to ensure the MCU pins does not contain any source connected to it while MCU is not powered. In this case you can damage the pin because of injection current from the min via ESD diode to the supply ring. The diode is not designed for such usage. (max enabled per pin is 2.5mA and sum of all injections is not allowed to exceed 25mA...if I remember correctly)

One more note, please check/measure assembled power supply and filtration capacitors values because in the case of accidentally assembled capacitor with significantly lower value than required then voltage at output pin can drop on the basis of load required for given source. (VDDX, VDDA,...)...but I still believe the pins are set to input function during programming.

Best regards,

Ladislav

0 件の賞賛
返信