How to measure the frequency?

cancel
Showing results for 
Show  only  | Search instead for 
Did you mean: 

How to measure the frequency?

1,913 Views
aaronlee
Contributor V

Hi,

We are using S12ZVCA(LQFP-48) and CodeWarrior 11.0 for measure the frequency of external signal. The frequency is between 1Hz and 500Hz.

Which pin do you recommend to connect the external signal?

Do you have example code?

Best Regards,

Aaron

0 Kudos
Reply
3 Replies

1,791 Views
aaronlee
Contributor V

Dear Daniel,

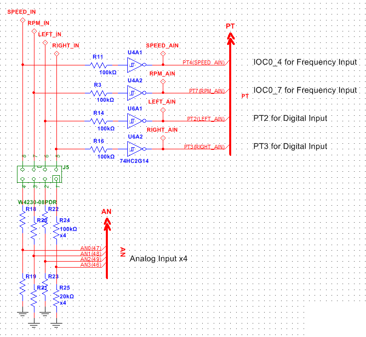
Thanks for your reply. We are design the schematic for PCB as following:

The PT4 & PT7 for frequency input. Do you have any recommend?

pastedImage_3.png

Best regards,

Aaron

0 Kudos
Reply

1,791 Views
danielmartynek
NXP TechSupport
NXP TechSupport

Hello Aaron,

This is application-dependent, there is no recommendation,

BR, Daniel

0 Kudos
Reply

1,791 Views
danielmartynek
NXP TechSupport
NXP TechSupport

Hi,

Please refer to this example:

https://community.nxp.com/docs/DOC-332554 

Thanks,

BR, Daniel

0 Kudos
Reply