Hello everyone!
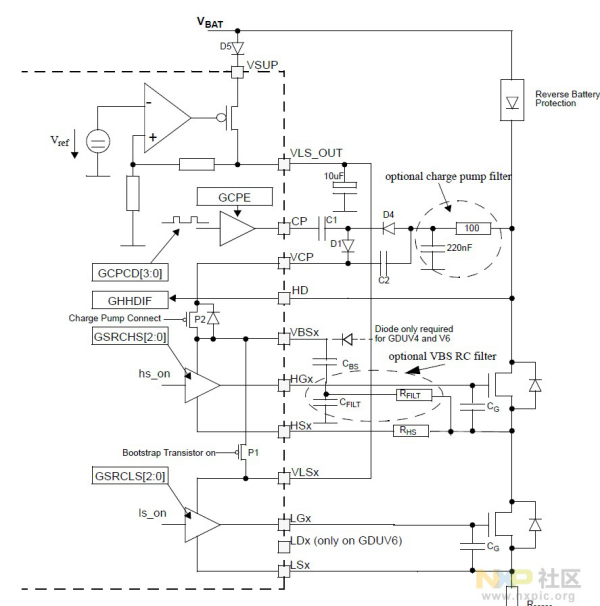
Recently, the S12ZVML31 chip has been debugged. Charge Pump circuit is used in order to achieve high duty cycle (upper arm chopper, lower arm shutdown) in independent PWM mode. According to the manual, 100% PWM can be achieved. The signals of CP and VCP are normal, but the 22V voltage of VCP is not supplied to VBS.
The process is as follows
(1) Configure the circuit according to the manual
(2) Enabling charge pump
GDUE_GCPE = 1; / / charge pump
GDUCLK2_GCPCD = 2; //Fbus/32
GDUCTR = 0x13; // blanking time
(3) Observing signal, starting charge pump, normal signal

CP signal,785KHZ

VC Psignal,22v about
(4) Observing that GDU signal (HG signal) is affected by charging period of bootstrap capacitor, and can not achieve 100% duty cycle.
(a) HG waveform (blue) LG waveform (yellow), HG flat top waveform, 22V ,under light load. indicating that the electric quantity in bootstrap capacitor is enough to drive MOSFET.

(b) At full load, HG waveform (blue) and HG voltage are obviously low, and the slant line is downward, indicating that the bootstrap capacitor power is gradually exhausted and not supplemented by the VCP power.

(5) Other evidences show that CBS motor without bootstrap capacitance can not start, which indicates that the VCP power has not come. The experimental results of using development board S12ZVML-MINIBRD are the same. When bootstrap capacitance is increased from 0.22uF to 1uF, HG signal is obviously improved.. However, in software, whether GDUE_GCPE = 1 or GDUE_GCPE = 0, it has no effect on HG signal.
Now I suspect that the P2 transistor connecting VCP and VBS has not been opened, but I can not find the relevant settings in the register, nor in the code of the development board. I don't know why. Can some useful friends point out?
