VR5510 Watchdog Disable Mode

キャンセル
次の結果を表示 
表示  限定  | 次の代わりに検索 
もしかして: 

VR5510 Watchdog Disable Mode

2,218件の閲覧回数
Schavan
Contributor II

Hello NXP Community

We are using S32G controller and VR5510 in our project. We wanted to debug the software using Lauterbach debugger by applying breakpoints.  During this time, we don't want to have any watchdog reset. 

Some SBCs comes with separate PIN as debug/Test pin and if we connect some voltage on that pin then watchdog get disable. 

is VR5510 have such provision to disable watchdog for SW debugging?

4 返答(返信)

2,188件の閲覧回数
guoweisun
NXP TechSupport
NXP TechSupport

For the detail please see page21:

guoweisun_0-1683785317164.png

 

0 件の賞賛
返信

2,179件の閲覧回数
Schavan
Contributor II

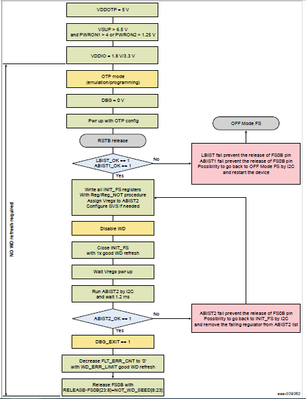
Schavan_0-1683789821883.png

IN above flow chart the command DBG_EXIT will exit the VR5510 from debug mode and here after it is mandatory to refresh the watchdog as device is not in debug mode. is this understanding, correct?

if this is the case then adding breakpoint in the debugger will result into a watchdog reset which we want to avoid. 

Please add your comment on this. 

0 件の賞賛
返信

2,198件の閲覧回数
guoweisun
NXP TechSupport
NXP TechSupport

Please read datasheet page18-8.12 Entering Debug mode using the VDDOTP pin

Debug mode don't need WD refresh.

0 件の賞賛
返信

2,193件の閲覧回数
Schavan
Contributor II

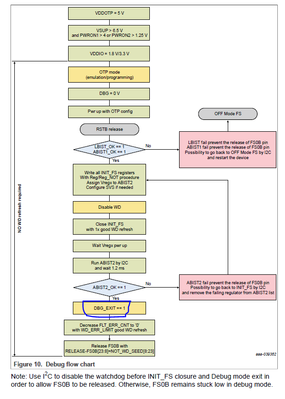
Schavan_0-1683784308690.png

The above image shows that after applying 0V to VDDOTP pin, the device starts with OTP configuration (If done) and starts all its regulators. Does device continue in debug mode from this point and do not require watchdog refreshing?  @guoweisun 

 

0 件の賞賛
返信