FS85 Debug mode: dumb mode possible?

キャンセル
次の結果を表示 
表示  限定  | 次の代わりに検索 
もしかして: 

FS85 Debug mode: dumb mode possible?

ソリューションへジャンプ
1,465件の閲覧回数
AndreasStolze
Contributor IV

Hi,

as far as I understand the FS85 data sheet, in debug mode the FS85 will not turn on its regulators.

I guess if you use the KITFS85SKTEVM you can create a dummy OTP config and work with that (turning on the regulators).

However, if the FS85 is in a custom circuit, is there a way to just turn it on with its OTP configured regulator voltages? No watchdog or soever?
This would be very helpful for the board bring-up.

Thanks
Andreas

ラベル(1)
0 件の賞賛
返信
1 解決策
1,451件の閲覧回数
guoweisun
NXP TechSupport
NXP TechSupport

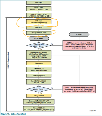
You can see below debug flow chart, in debug mode if you do the OTP or emulation to turn on regulators, then regulators will power up according OTP/emulation configuration :

guoweisun_0-1705369797253.png

 

元の投稿で解決策を見る

0 件の賞賛
返信
2 返答(返信)
1,442件の閲覧回数
AndreasStolze
Contributor IV

Thanks for clearing that up @guoweisun 

Apparently we didn't do the right steps for debug mode. But now it works!

0 件の賞賛
返信
1,452件の閲覧回数
guoweisun
NXP TechSupport
NXP TechSupport

You can see below debug flow chart, in debug mode if you do the OTP or emulation to turn on regulators, then regulators will power up according OTP/emulation configuration :

guoweisun_0-1705369797253.png

 

0 件の賞賛
返信