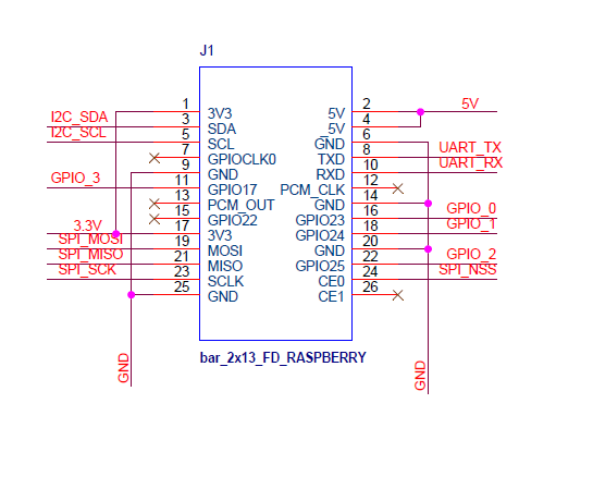
There is no change in the definition of 40 pin GPIO port, so OM5578/PN7150RPI is compatible with Raspberry Pi Zero W.


Have a great day,
Kan
-------------------------------------------------------------------------------
Note:
- If this post answers your question, please click the "Mark Correct" button. Thank you!
- We are following threads for 7 weeks after the last post, later replies are ignored
Please open a new thread and refer to the closed one, if you have a related question at a later point in time.
-------------------------------------------------------------------------------