Hi Tomas (@Tomas_Parizek ),
Thank you for your attention.
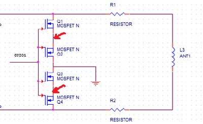
Following your explanation, I've been doing some research (as I'm just a fan of the magic of electronics) and have found the back-to-back source common N-MOSFETs configuration applied to bidirectional power switches. When applied to each RF line, it looks like the AN11314 schematic.

I'm sorry to admit that I misunderstood the connections in the image you kindly provided, it suggests me that these two back-to-back configurations are in parallel from RF_P to RF_N.
In any case, I still have a question about Vgs driving, considering that the common source points remain not connected to GND. Is there any public hint to drive Vgs?
I truly appreciate your help, and I send you my best wishes,
Osmany