Hi @jayesh_joshi ,
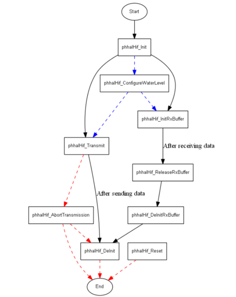
I tried to reproduce your issue here but it works as expected. I built the test code based on phExHif demo, just put phhalHif_ConfigureWaterLevel() right before phhalHif_InitRxBuffer() as described in the API guide.

and the callback was hit right after 1 byte sent out.

You may refer to the API guide or the following for more details.

Hope that helps,
Have a great day,
Kan
-------------------------------------------------------------------------------
Note:
- If this post answers your question, please click the "Mark Correct" button. Thank you!
- We are following threads for 7 weeks after the last post, later replies are ignored
Please open a new thread and refer to the closed one, if you have a related question at a later point in time.
-------------------------------------------------------------------------------