How to configure PN5180 LPCD

cancel
Showing results for 
Show  only  | Search instead for 
Did you mean: 

How to configure PN5180 LPCD

How to configure PN5180 LPCD

The PN5180 offers a low-power card detection (LPCD) feature, which allows to power down the reader for a certain period of time to safe the energy. After this time the reader must become active again to poll for the cards. If no card has been detected, the reader can go back to the power down state.

PN5180 LPCD cycle time includes standby time and VBAT time. In a normal case, standby time is 200ms (user can define it),   standby current is 15uA, VBATON current is 7500uA, FieldON current: 200mA.  Average current is about 200uA, it depends on your settings and application.

danielchen_0-1699410629734.png

 

This article describes how to configure PN5180 LPCD using NXP Cockpit Tool and using NXP NFC Reader library.

 

1  PN5190 LPCD Overview

PN5180 LPCD operates in two modes: auto calibration mode and self-calibration mode.

Auto calibration mode:  everything done automatically

Self-calibration mode:   calibration must be done manually before starting the LPCD.

 

1.1  Auto Calibration Mode ( 00b)

The LPCD calibration is done automatically when the LPCD is started, using the gear and threshold as defined in the EEPROM. This mode always uses the same gear for the LPCD, and is the fast and easiest way to start the LPCD.  It is recommended to choose a gear, which always keeps the ITVDD and field strength limits, so normally, the highest gear number.

Auto calibration mode is most commonly used, it is a standard use case.

Below parameters need to be configured correctly in EEPROM

 

  1. LPCD_REFERENCE_VALUE

 

danielchen_1-1699410678758.png

 

 

  1. LPCD_REFVAL_GPO_CONTROL
danielchen_2-1699410678820.png

 

 

  •  LPCD_THRESHHOLD  ( 0x37)
    • LPCD wakes up, if current AGC during “ping” > AGC Reference + LPCD_THRESHOLD or< AGC Reference -LPCD_THRESHOLD
    • Minimum LPCD_THRESHOLD = 03…08 (very sensitive)
    • Maximum LPCD_THRESHOLD = 40 … 50 (very robust)
    •  
  1.  LPCD_FIELD_ON_TIME  (0x36)
    • RF on time in 8µs, excluding the fix time .   Fix time = 62µs
    • 01 => RF on = 70µs
    • 02 => RF on = 78µs
    • 03 => RF on = 86µs
    • 10 => RF on = 190µs

 

1.2  Self Calibration Mode (01b)

The LPCD calibration must be manually triggered, with reading or writing into the AGCREF_CONFIG register.

danielchen_3-1699410678842.png

 

Reading from this register - without prior writing - starts an LPCD calibration. The

calibration is executed using the gear which is resulting from the actual DPC setting under the actual antenna detuning condition. AGC_GEAR is used in the LPCD self-calibration.

 

Reading from this register - without prior writing - delivers in addition to the AGC_GEAR

value the AGC_VALUE. The AGC_VALUE is used in the LPCD self-calibration.

Writing to this register:

Writing data to this register is required before starting the LPCD in Self-calibration mode.

Either the previously read AGC_GEAR or a user-defined gear can be chosen. The

previously read AGC_VALUE has to be written in any case.

Writing data to this register defines the values for AGC_GEAR without taking the

actual detuning condition into account. The value of AGC_GEAR to perform an LPCD

calibration which derives the AGC_VALUE. This AGC_VALUE and the AGC_GEAR are

used in the LPCD self-calibration.

 

Self-calibration mode always requires a Read AGC_REF_CONFIG, followed by a write

AGC_REF_CONFIG, using the previously read AGC_VALUE.

 

The LPCD calibration can be done in two different options:

Option 1:  Read AGC_REF_CONFIG register:  This command executes a standard RF Field on. So depending on the load condition the DPC adjusts the output power. The final gear is take as gear for the LPCD.  This option guarantees that the maximum output power is taken for the LPCD.

 

Option 2: Write AGC_REF_CONFIG register: This command executes a LPCD calibration ping with the gear number, as defined in the AGC_REF_CONFIG, bit 10:13. This option allows a flexible use of any of the defined gears for the LPCD.

 

PN5180 LPCD self-calibrate is executed, using

  • Gear -> AGC_REF_CONFIG (Register)
  • Threshold -> LPCD_THRESHOLD (EEPROM)
  • RF on time-> LPCD_FIELD_ON_TIME (EEPROM)

 

2  How to configure PN5180 LPCD with Cockpit

The NFC Cockpit allows the configuration and test of the low power card detection of the PN5180 as shown in below picture. The LPCD parameter, which are stored in the EEPROM, can be changed and the LPCD can be started. The LPCD tab allows to directly define and write the related EEPROM addresses:

 

LPCD Gear #: Defines the gear number, which is used for the LPCD in auto calibration mode, stored in addr. 0x34, bit 0:3

Threshold Value: Defines the threshold window, As soon as the AGC value during the LPCD ping exceeds the AGC reference value + threshold window, the IRQ will be raised and the PN5180 wakes up.

Field On Time:  Defines the ping length

Standby time :  This value defines the time between two pings in ms.

FieldOn Current: This value is ITVDD under the loading condition, when RF field is on with the used gear. This value does not have any influence on the LPCD execution, but simply is used to estimate the overall  average current consumption. This current estimation is calculated, when the LPCD is started.

 

danielchen_4-1699410769011.png

 

 

 

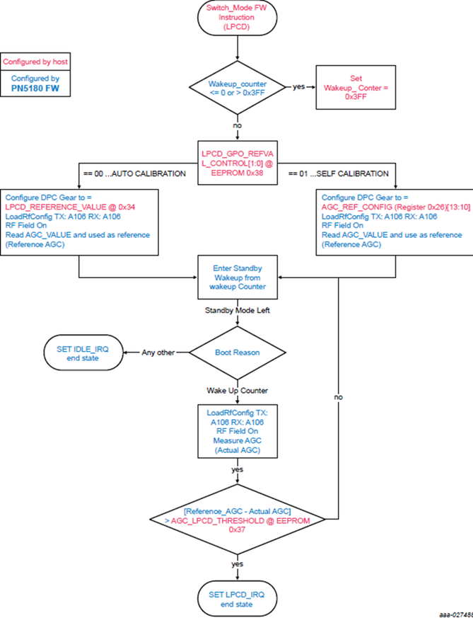
3   How to configure PN5180 LPCD with NXP NFC reader library.

The LPCD works in two phases:

First the standby phase is controlled by the wake-up counter (timing defined in the

instruction), which defines the duration of the standby of the PN5180.

Second phase is the detection-phase. The RF field is switched on for a defined time

(EEPROM configuration) and then the AGC value is compared to a reference value.

 

Below is the flow chart for PN5180 LPCD

 

danielchen_5-1699410887040.png

 

 

 

 

Labels (1)
%3CLINGO-SUB%20id%3D%22lingo-sub-1753793%22%20slang%3D%22en-US%22%20mode%3D%22CREATE%22%3EHow%20to%20configure%20PN5180%20LPCD%3C%2FLINGO-SUB%3E%3CLINGO-BODY%20id%3D%22lingo-body-1753793%22%20slang%3D%22en-US%22%20mode%3D%22CREATE%22%3E%0A%3CP%3EThe%20PN5180%20offers%20a%20low-power%20card%20detection%20(LPCD)%20feature%2C%20which%20allows%20to%20power%20down%20the%20reader%20for%20a%20certain%20period%20of%20time%20to%20safe%20the%20energy.%20After%20this%20time%20the%20reader%20must%20become%20active%20again%20to%20poll%20for%20the%20cards.%20If%20no%20card%20has%20been%20detected%2C%20the%20reader%20can%20go%20back%20to%20the%20power%20down%20state.%3C%2FP%3E%0A%3CP%3EPN5180%20LPCD%20cycle%20time%20includes%20standby%20time%20and%20VBAT%20time.%20In%20a%20normal%20case%2C%20standby%20time%20is%20200ms%20(user%20can%20define%20it)%2C%26nbsp%3B%26nbsp%3B%20standby%20current%20is%2015uA%2C%20VBATON%20current%20is%207500uA%2C%20FieldON%20current%3A%20200mA.%26nbsp%3B%20Average%20current%20is%20about%20200uA%2C%20it%20depends%20on%20your%20settings%20and%20application.%3C%2FP%3E%0A%0A%3CDIV%20class%3D%22lia-message-template-content-zone%22%3E%3CSPAN%20class%3D%22lia-inline-image-display-wrapper%20lia-image-align-inline%22%20image-alt%3D%22danielchen_0-1699410629734.png%22%20style%3D%22width%3A%20609px%3B%22%3E%3Cspan%20class%3D%22lia-inline-image-display-wrapper%22%20image-alt%3D%22danielchen_0-1699410629734.png%22%20style%3D%22width%3A%20609px%3B%22%3E%3Cimg%20src%3D%22https%3A%2F%2Fcommunity.nxp.com%2Ft5%2Fimage%2Fserverpage%2Fimage-id%2F248875i4395EE9C93DDC048%2Fimage-dimensions%2F609x350%3Fv%3Dv2%22%20width%3D%22609%22%20height%3D%22350%22%20role%3D%22button%22%20title%3D%22danielchen_0-1699410629734.png%22%20alt%3D%22danielchen_0-1699410629734.png%22%20%2F%3E%3C%2Fspan%3E%3C%2FSPAN%3E%0A%3CBR%20%2F%3E%0A%3CP%3EThis%20article%20describes%20how%20to%20configure%20PN5180%20LPCD%20using%20NXP%20Cockpit%20Tool%20and%20using%20NXP%20NFC%20Reader%20library.%3C%2FP%3E%0A%3CBR%20%2F%3E%0A%3CP%3E%3CSTRONG%3E1%26nbsp%3B%20PN5190%20LPCD%20Overview%3C%2FSTRONG%3E%3C%2FP%3E%0A%3CP%3EPN5180%20LPCD%20%3CSPAN%3Eoperates%20in%20two%20modes%3A%20auto%20calibration%20mode%20and%20self-calibration%20mode.%3C%2FSPAN%3E%3C%2FP%3E%0A%3CP%3E%3CSPAN%3EAuto%20calibration%20mode%3A%26nbsp%3B%20everything%20done%20automatically%3C%2FSPAN%3E%3C%2FP%3E%0A%3CP%3E%3CSPAN%3ESelf-calibration%20mode%3A%26nbsp%3B%26nbsp%3B%20calibration%20must%20be%20done%20manually%20before%20starting%20the%20LPCD.%3C%2FSPAN%3E%3C%2FP%3E%0A%3CBR%20%2F%3E%0A%3CP%3E%3CSTRONG%3E%3CSPAN%3E1.1%26nbsp%3B%20Auto%20Calibration%20Mode%20(%2000b)%3C%2FSPAN%3E%3C%2FSTRONG%3E%3C%2FP%3E%0A%3CP%3E%3CSPAN%3EThe%20LPCD%20calibration%20is%20done%20automatically%20when%20the%20LPCD%20is%20started%2C%20using%20the%20gear%20and%20threshold%20as%20defined%20in%20the%20EEPROM.%20This%20mode%20always%20uses%20the%20same%20gear%20for%20the%20LPCD%2C%20and%20is%20the%20fast%20and%20easiest%20way%20to%20start%20the%20LPCD.%26nbsp%3B%20It%20is%20recommended%20to%20choose%20a%20gear%2C%20which%20always%20keeps%20the%20ITVDD%20and%20field%20strength%20limits%2C%20so%20normally%2C%20the%20highest%20gear%20number.%3C%2FSPAN%3E%3C%2FP%3E%0A%3CP%3E%3CSPAN%3EAuto%20calibration%20mode%20is%20most%20commonly%20used%2C%20it%20is%20a%20standard%20use%20case.%3C%2FSPAN%3E%3C%2FP%3E%0A%3CP%3E%3CSPAN%3EBelow%20parameters%20need%20to%20be%20configured%20correctly%20in%20EEPROM%3C%2FSPAN%3E%3C%2FP%3E%0A%3CP%3E%3CSPAN%3E%26nbsp%3B%3C%2FSPAN%3E%3C%2FP%3E%0A%3COL%3E%0A%3CLI%3E%3CSPAN%3ELPCD_REFERENCE_VALUE%3C%2FSPAN%3E%3C%2FLI%3E%0A%3C%2FOL%3E%0A%3CP%3E%3CSPAN%3E%26nbsp%3B%3C%2FSPAN%3E%3C%2FP%3E%0A%3CSPAN%20class%3D%22lia-inline-image-display-wrapper%20lia-image-align-inline%22%20image-alt%3D%22danielchen_1-1699410678758.png%22%20style%3D%22width%3A%20520px%3B%22%3E%3Cspan%20class%3D%22lia-inline-image-display-wrapper%22%20image-alt%3D%22danielchen_1-1699410678758.png%22%20style%3D%22width%3A%20520px%3B%22%3E%3Cimg%20src%3D%22https%3A%2F%2Fcommunity.nxp.com%2Ft5%2Fimage%2Fserverpage%2Fimage-id%2F248876i0C1FC30DEA4083D4%2Fimage-dimensions%2F520x139%3Fv%3Dv2%22%20width%3D%22520%22%20height%3D%22139%22%20role%3D%22button%22%20title%3D%22danielchen_1-1699410678758.png%22%20alt%3D%22danielchen_1-1699410678758.png%22%20%2F%3E%3C%2Fspan%3E%3C%2FSPAN%3E%0A%3CBR%20%2F%3E%0A%3CP%3E%3CSPAN%3E%26nbsp%3B%3C%2FSPAN%3E%3C%2FP%3E%0A%3COL%3E%0A%3CLI%3E%3CSPAN%3ELPCD_REFVAL_GPO_CONTROL%3C%2FSPAN%3E%3C%2FLI%3E%0A%3C%2FOL%3E%0A%3CSPAN%20class%3D%22lia-inline-image-display-wrapper%20lia-image-align-inline%22%20image-alt%3D%22danielchen_2-1699410678820.png%22%20style%3D%22width%3A%20602px%3B%22%3E%3Cspan%20class%3D%22lia-inline-image-display-wrapper%22%20image-alt%3D%22danielchen_2-1699410678820.png%22%20style%3D%22width%3A%20602px%3B%22%3E%3Cimg%20src%3D%22https%3A%2F%2Fcommunity.nxp.com%2Ft5%2Fimage%2Fserverpage%2Fimage-id%2F248877iDD830EC5EE5B2AED%2Fimage-dimensions%2F602x285%3Fv%3Dv2%22%20width%3D%22602%22%20height%3D%22285%22%20role%3D%22button%22%20title%3D%22danielchen_2-1699410678820.png%22%20alt%3D%22danielchen_2-1699410678820.png%22%20%2F%3E%3C%2Fspan%3E%3C%2FSPAN%3E%0A%3CBR%20%2F%3E%0A%3CP%3E%3CSPAN%3E%26nbsp%3B%3C%2FSPAN%3E%3C%2FP%3E%0A%3CUL%3E%0A%3CLI%3E%3CSPAN%3E%26nbsp%3BLPCD_THRESHHOLD%26nbsp%3B%20(%200x37)%3C%2FSPAN%3E%0A%3CUL%3E%0A%3CLI%3ELPCD%20wakes%20up%2C%20if%20current%20AGC%20during%20%E2%80%9Cping%E2%80%9D%20%26gt%3B%20AGC%20Reference%20%2B%20LPCD_THRESHOLD%20or%26lt%3B%20AGC%20Reference%20-LPCD_THRESHOLD%3C%2FLI%3E%0A%3CLI%3EMinimum%20LPCD_THRESHOLD%20%3D%2003%E2%80%A608%20(very%20sensitive)%3C%2FLI%3E%0A%3CLI%3EMaximum%20LPCD_THRESHOLD%20%3D%2040%20%E2%80%A6%2050%20(very%20robust)%3C%2FLI%3E%0A%3CLI%3E%26nbsp%3B%3C%2FLI%3E%0A%3C%2FUL%3E%0A%3C%2FLI%3E%0A%3C%2FUL%3E%0A%3COL%3E%0A%3CLI%3E%3CSPAN%3E%26nbsp%3BLPCD_FIELD_ON_TIME%26nbsp%3B%20(0x36)%3C%2FSPAN%3E%0A%3CUL%3E%0A%3CLI%3ERF%20on%20time%20in%208%C2%B5s%2C%20excluding%20the%20fix%20time%20.%26nbsp%3B%26nbsp%3B%20Fix%20time%20%3D%2062%C2%B5s%3C%2FLI%3E%0A%3CLI%3E01%20%3D%26gt%3B%20RF%20on%20%3D%2070%C2%B5s%3C%2FLI%3E%0A%3CLI%3E02%20%3D%26gt%3B%20RF%20on%20%3D%2078%C2%B5s%3C%2FLI%3E%0A%3CLI%3E03%20%3D%26gt%3B%20RF%20on%20%3D%2086%C2%B5s%3C%2FLI%3E%0A%3CLI%3E10%20%3D%26gt%3B%20RF%20on%20%3D%20190%C2%B5s%3C%2FLI%3E%0A%3C%2FUL%3E%0A%3C%2FLI%3E%0A%3C%2FOL%3E%0A%3CP%3E%3CSPAN%3E%26nbsp%3B%3C%2FSPAN%3E%3C%2FP%3E%0A%3CP%3E%3CSTRONG%3E%3CSPAN%3E1.2%26nbsp%3B%20Self%20Calibration%20Mode%20(01b)%3C%2FSPAN%3E%3C%2FSTRONG%3E%3C%2FP%3E%0A%3CP%3E%3CSPAN%3EThe%20LPCD%20calibration%20must%20be%20manually%20triggered%2C%20with%20reading%20or%20writing%20into%20the%20AGCREF_CONFIG%20register.%20%3C%2FSPAN%3E%3C%2FP%3E%0A%3CSPAN%20class%3D%22lia-inline-image-display-wrapper%20lia-image-align-inline%22%20image-alt%3D%22danielchen_3-1699410678842.png%22%20style%3D%22width%3A%20400px%3B%22%3E%3Cspan%20class%3D%22lia-inline-image-display-wrapper%22%20image-alt%3D%22danielchen_3-1699410678842.png%22%20style%3D%22width%3A%20400px%3B%22%3E%3Cimg%20src%3D%22https%3A%2F%2Fcommunity.nxp.com%2Ft5%2Fimage%2Fserverpage%2Fimage-id%2F248878i058D576C63C6C086%2Fimage-size%2Fmedium%3Fv%3Dv2%26amp%3Bpx%3D400%22%20role%3D%22button%22%20title%3D%22danielchen_3-1699410678842.png%22%20alt%3D%22danielchen_3-1699410678842.png%22%20%2F%3E%3C%2Fspan%3E%3C%2FSPAN%3E%0A%3CP%3E%3CSPAN%3E%26nbsp%3B%3C%2FSPAN%3E%3C%2FP%3E%0A%3CP%3E%3CSTRONG%3EReading%20from%20this%20register%3C%2FSTRONG%3E%20-%3CSTRONG%3E%20without%20prior%20writing%20%3C%2FSTRONG%3E-%20starts%20an%20LPCD%20calibration.%20The%3C%2FP%3E%0A%3CP%3Ecalibration%20is%20executed%20using%20the%20gear%20which%20is%20resulting%20from%20the%20actual%20DPC%20setting%20under%20the%20actual%20antenna%20detuning%20condition.%20AGC_GEAR%20is%20used%20in%20the%20LPCD%20self-calibration.%3C%2FP%3E%0A%3CBR%20%2F%3E%0A%3CP%3E%3CSTRONG%3EReading%20from%20this%20register%3C%2FSTRONG%3E%20-%20%3CSTRONG%3Ewithout%20prior%20writing%20%3C%2FSTRONG%3E-%20delivers%20in%20addition%20to%20the%20AGC_GEAR%3C%2FP%3E%0A%3CP%3Evalue%20the%20AGC_VALUE.%20The%20AGC_VALUE%20is%20used%20in%20the%20LPCD%20self-calibration.%3C%2FP%3E%0A%3CP%3E%3CEM%3EWriting%20to%20this%20register%3A%3C%2FEM%3E%3C%2FP%3E%0A%3CP%3EWriting%20data%20to%20this%20register%20is%20required%20before%20starting%20the%20LPCD%20in%20Self-calibration%20mode.%3C%2FP%3E%0A%3CP%3EEither%20the%20previously%20read%20AGC_GEAR%20or%20a%20user-defined%20gear%20can%20be%20chosen.%20The%3C%2FP%3E%0A%3CP%3Epreviously%20read%20AGC_VALUE%20has%20to%20be%20written%20in%20any%20case.%3C%2FP%3E%0A%3CP%3EWriting%20data%20to%20this%20register%20defines%20the%20values%20for%20AGC_GEAR%20without%20taking%20the%3C%2FP%3E%0A%3CP%3Eactual%20detuning%20condition%20into%20account.%20The%20value%20of%20AGC_GEAR%20to%20perform%20an%20LPCD%3C%2FP%3E%0A%3CP%3Ecalibration%20which%20derives%20the%20AGC_VALUE.%20This%20AGC_VALUE%20and%20the%20AGC_GEAR%20are%3C%2FP%3E%0A%3CP%3Eused%20in%20the%20LPCD%20self-calibration.%3C%2FP%3E%0A%3CBR%20%2F%3E%0A%3CP%3ESelf-calibration%20mode%20always%20requires%20a%20Read%20AGC_REF_CONFIG%2C%20followed%20by%20a%20write%3C%2FP%3E%0A%3CP%3EAGC_REF_CONFIG%2C%20using%20the%20previously%20read%20AGC_VALUE.%3C%2FP%3E%0A%3CP%3E%3CSPAN%3E%26nbsp%3B%3C%2FSPAN%3E%3C%2FP%3E%0A%3CP%3E%3CSPAN%3EThe%20LPCD%20calibration%20can%20be%20done%20in%20two%20different%20options%3A%3C%2FSPAN%3E%3C%2FP%3E%0A%3CP%3E%3CSPAN%3EOption%201%3A%26nbsp%3B%20Read%20AGC_REF_CONFIG%20register%3A%20%26nbsp%3BThis%20command%20executes%20a%20standard%20RF%20Field%20on.%20So%20depending%20on%20the%20load%20condition%20the%20DPC%20adjusts%20the%20output%20power.%20The%20final%20gear%20is%20take%20as%20gear%20for%20the%20LPCD.%26nbsp%3B%20This%20option%20guarantees%20that%20the%20maximum%20output%20power%20is%20taken%20for%20the%20LPCD.%3C%2FSPAN%3E%3C%2FP%3E%0A%3CP%3E%3CSPAN%3E%26nbsp%3B%3C%2FSPAN%3E%3C%2FP%3E%0A%3CP%3E%3CSPAN%3EOption%202%3A%20Write%20AGC_REF_CONFIG%20register%3A%20This%20command%20executes%20a%20LPCD%20calibration%20ping%20with%20the%20gear%20number%2C%20as%20defined%20in%20the%20AGC_REF_CONFIG%2C%20bit%2010%3A13.%20This%20option%20allows%20a%20flexible%20use%20of%20any%20of%20the%20defined%20gears%20for%20the%20LPCD.%3C%2FSPAN%3E%3C%2FP%3E%0A%3CP%3E%3CSPAN%3E%26nbsp%3B%3C%2FSPAN%3E%3C%2FP%3E%0A%3CP%3EPN5180%20LPCD%20self-calibrate%20is%20executed%2C%20using%3C%2FP%3E%0A%3CUL%3E%0A%3CLI%3EGear%20-%26gt%3B%20AGC_REF_CONFIG%20(Register)%3C%2FLI%3E%0A%3CLI%3EThreshold%20-%26gt%3B%20LPCD_THRESHOLD%20(EEPROM)%3C%2FLI%3E%0A%3CLI%3ERF%20on%20time-%26gt%3B%20LPCD_FIELD_ON_TIME%20(EEPROM)%3C%2FLI%3E%0A%3C%2FUL%3E%0A%3CP%3E%3CSPAN%3E%26nbsp%3B%3C%2FSPAN%3E%3C%2FP%3E%0A%3CP%3E%3CSTRONG%3E%3CSPAN%3E2%26nbsp%3B%20How%20to%20configure%20PN5180%20LPCD%20with%20Cockpit%3C%2FSPAN%3E%3C%2FSTRONG%3E%3C%2FP%3E%0A%3CP%3E%3CSPAN%3EThe%20NFC%20Cockpit%20allows%20the%20configuration%20and%20test%20of%20the%20low%20power%20card%20detection%20of%20the%20PN5180%20as%20shown%20in%20below%20picture.%20The%20LPCD%20parameter%2C%20which%20are%20stored%20in%20the%20EEPROM%2C%20can%20be%20changed%20and%20the%20LPCD%20can%20be%20started.%20The%20LPCD%20tab%20allows%20to%20directly%20define%20and%20write%20the%20related%20EEPROM%20addresses%3A%3C%2FSPAN%3E%3C%2FP%3E%0A%3CP%3E%3CSPAN%3E%26nbsp%3B%3C%2FSPAN%3E%3C%2FP%3E%0A%3CP%3E%3CSPAN%3ELPCD%20Gear%20%23%3A%20Defines%20the%20gear%20number%2C%20which%20is%20used%20for%20the%20LPCD%20in%20auto%20calibration%20mode%2C%20stored%20in%20addr.%200x34%2C%20bit%200%3A3%3C%2FSPAN%3E%3C%2FP%3E%0A%3CP%3E%3CSPAN%3EThreshold%20Value%3A%20Defines%20the%20threshold%20window%2C%20As%20soon%20as%20the%20AGC%20value%20during%20the%20LPCD%20ping%20exceeds%20the%20AGC%20reference%20value%20%2B%20threshold%20window%2C%20the%20IRQ%20will%20be%20raised%20and%20the%20PN5180%20wakes%20up.%3C%2FSPAN%3E%3C%2FP%3E%0A%3CP%3E%3CSPAN%3EField%20On%20Time%3A%26nbsp%3B%20Defines%20the%20ping%20length%20%3C%2FSPAN%3E%3C%2FP%3E%0A%3CP%3E%3CSPAN%3EStandby%20time%26nbsp%3B%3A%26nbsp%3B%20This%20value%20defines%20the%20time%20between%20two%20pings%20in%20ms.%3C%2FSPAN%3E%3C%2FP%3E%0A%3CP%3E%3CSPAN%3EFieldOn%20Current%3A%20This%20value%20is%20ITVDD%20under%20the%20loading%20condition%2C%20when%20RF%20field%20is%20on%20with%20the%20used%20gear.%20This%20value%20does%20not%20have%20any%20influence%20on%20the%20LPCD%20execution%2C%20but%20simply%20is%20used%20to%20estimate%20the%20overall%26nbsp%3B%20average%20current%20consumption.%20This%20current%20estimation%20is%20calculated%2C%20when%20the%20LPCD%20is%20started.%3C%2FSPAN%3E%3C%2FP%3E%0A%3CP%3E%3CSPAN%3E%26nbsp%3B%3C%2FSPAN%3E%3C%2FP%3E%0A%3CSPAN%20class%3D%22lia-inline-image-display-wrapper%20lia-image-align-inline%22%20image-alt%3D%22danielchen_4-1699410769011.png%22%20style%3D%22width%3A%20683px%3B%22%3E%3Cspan%20class%3D%22lia-inline-image-display-wrapper%22%20image-alt%3D%22danielchen_4-1699410769011.png%22%20style%3D%22width%3A%20683px%3B%22%3E%3Cimg%20src%3D%22https%3A%2F%2Fcommunity.nxp.com%2Ft5%2Fimage%2Fserverpage%2Fimage-id%2F248879iA0DD525FE5DEF954%2Fimage-dimensions%2F683x795%3Fv%3Dv2%22%20width%3D%22683%22%20height%3D%22795%22%20role%3D%22button%22%20title%3D%22danielchen_4-1699410769011.png%22%20alt%3D%22danielchen_4-1699410769011.png%22%20%2F%3E%3C%2Fspan%3E%3C%2FSPAN%3E%0A%3CBR%20%2F%3E%0A%3CBR%20%2F%3E%0A%3CBR%20%2F%3E%0A%3CP%3E%3CSTRONG%3E%3CSPAN%3E3%26nbsp%3B%26nbsp%3B%20How%20to%20configure%20PN5180%20LPCD%20with%20NXP%20NFC%20reader%20library.%3C%2FSPAN%3E%3C%2FSTRONG%3E%3C%2FP%3E%0A%3CP%3EThe%20LPCD%20works%20in%20two%20phases%3A%3C%2FP%3E%0A%3CP%3EFirst%20the%20standby%20phase%20is%20controlled%20by%20the%20wake-up%20counter%20(timing%20defined%20in%20the%3C%2FP%3E%0A%3CP%3Einstruction)%2C%20which%20defines%20the%20duration%20of%20the%20standby%20of%20the%20PN5180.%3C%2FP%3E%0A%3CP%3ESecond%20phase%20is%20the%20detection-phase.%20The%20RF%20field%20is%20switched%20on%20for%20a%20defined%20time%3C%2FP%3E%0A%3CP%3E(EEPROM%20configuration)%20and%20then%20the%20AGC%20value%20is%20compared%20to%20a%20reference%20value.%3C%2FP%3E%0A%3CBR%20%2F%3E%0A%3CP%3EBelow%20is%20the%20flow%20chart%20for%20PN5180%20LPCD%3C%2FP%3E%0A%3CP%3E%3CSPAN%3E%26nbsp%3B%3C%2FSPAN%3E%3C%2FP%3E%0A%3CSPAN%20class%3D%22lia-inline-image-display-wrapper%20lia-image-align-inline%22%20image-alt%3D%22danielchen_5-1699410887040.png%22%20style%3D%22width%3A%20669px%3B%22%3E%3Cspan%20class%3D%22lia-inline-image-display-wrapper%22%20image-alt%3D%22danielchen_5-1699410887040.png%22%20style%3D%22width%3A%20669px%3B%22%3E%3Cimg%20src%3D%22https%3A%2F%2Fcommunity.nxp.com%2Ft5%2Fimage%2Fserverpage%2Fimage-id%2F248881i9896A2FC98F2D7C9%2Fimage-dimensions%2F669x873%3Fv%3Dv2%22%20width%3D%22669%22%20height%3D%22873%22%20role%3D%22button%22%20title%3D%22danielchen_5-1699410887040.png%22%20alt%3D%22danielchen_5-1699410887040.png%22%20%2F%3E%3C%2Fspan%3E%3C%2FSPAN%3E%0A%3CBR%20%2F%3E%0A%3CBR%20%2F%3E%0A%3CBR%20%2F%3E%0A%3CBR%20%2F%3E%0A%3C%2FDIV%3E%3C%2FLINGO-BODY%3E%3CLINGO-LABS%20id%3D%22lingo-labs-1753793%22%20slang%3D%22en-US%22%20mode%3D%22CREATE%22%3E%3CLINGO-LABEL%3ENFC%20Frontend%20Solutions%3C%2FLINGO-LABEL%3E%3C%2FLINGO-LABS%3E
No ratings
Version history
Last update:
‎11-07-2023 07:41 PM
Updated by: