Hi, @ErwinR,
Thank you for your interest into Model-Based Design Toolbox for S32K3.
First of all, let's clarify a few aspects about the models you mentioned.
The s32k344_clockout_s32ct model example's primary purpose is to verify that the MCU's internal clock (160 MHz Core Clock) is correctly set up, prescaled down to a measurable frequency (10 MHz), and routed externally to pin PTD14 for verification using an oscilloscope. Simultaneously, a simple LED indication confirms successful program deployment and execution.
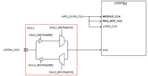
On the other hand, clock routing for other peripherals, such as those you mentioned (SPI, I2C) is done depending on the particularities of each component (detailed information can be found in the S32K3xx Reference Manual - Clocking chapter). Below you will find all the clocks configured in the default project for your board:
For example, the clock corresponding to the SPI component is routed to AIPS_SLOW_CLK, as that is how it is defined for this hardware board.


I hope this brief overview helps guide you in understanding how it works and where you can find more information.
Back to your case, I would like you to be more specific about the problem you are encountering, what exactly is not working and maybe you can help us with an archive of the model you are trying to use, so we can help you more easily in solving and understanding the problem.
From what I understand, you are unable to run the s32k344_clockout_s32ct model correctly. Keep in mind that this model has a custom configuration for the S32K3X4EVB-Q257 hardware board, which means that a custom .mex file is associated with this model. If you modified the hardware settings of the S32K344-Q172 part to use your board, this resulted in overwriting the .mex file with the custom configuration, and bringing in the default configuration for the S32K344-Q172. Thus, the custom settings were lost and the functionality of the model is no longer the same. Thus, custom settings were lost, including the specific CLKOUT pin, and the functionality of the model is no longer the same.

A small overview of custom and default configuration projects:
In the toolbox you will find models that come with custom configuration projects, indicated by the inclusion of the Tresos folder (e.g. s32k344_spi_async_interr_master_ebt_TresosProject) or by the inclusion of the mex file (e.g. s32k344_clockout_s32ctConfig.mex). These models have specific functionalities strictly for the board mentioned in the help file, as they have some hardware peculiarities.
On the other hand, the other projects that do not have an associated configuration project (e.g. s32k3xx_i2c_async_s32ct), both when opening the model and when changing the hardware part setting, a default configuration project will be created based on the hardware part selection. That is why you will find some models called s32k3xx, because they address several boards, having similarities in terms of hardware.
However, if you change the hardware part of a custom configuration model, the associated custom configuration project will be overwritten with the default one, based on the new hardware part selection. Thus, the functionality changes and no longer returns the same results.
I hope this helps you solve the problem. If you have any further questions, don't hesitate to contact us.
Best regards,
Dragos