Hi,
the HVP-MC3PH: High-Voltage Development Platform supports a motor speed/position sensors interface (Encoder, Hall, Tacho Generator)
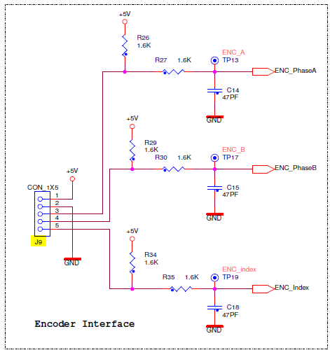
In the circuit diagram I saw a 5 pin connector (J9) for the encoder Interface with a 5V power supply.
Is there a recommendation for a Encoder working together with the platform ?
Best regards