mpc 5674F UART Transmitting Problem

キャンセル
次の結果を表示 
表示  限定  | 次の代わりに検索 
もしかして: 

mpc 5674F UART Transmitting Problem

ソリューションへジャンプ
2,545件の閲覧回数
jwsmarte
Contributor II

Hi, I am using mpc #5674f and I have to work with #uart peripheral in it. If I successfully initiate uart and be able to  receive data with it, but failed to transmit any bytes.

 

I am using the project atteched below. This is an example, and the link :Example XPC567XFKIT PinToggleStationery CW210 

  • The problem is;
  • the data can be received but never be transmitted via uart. Nothing is displayed in the terminal window.
  • HW info:
  • SPC5674FMVR3

Can anyone help me? 

 

Thank you in advance.

Regards.

ラベル(1)
タグ(1)
0 件の賞賛
返信
1 解決策
2,108件の閲覧回数
davidtosenovjan
NXP TechSupport
NXP TechSupport

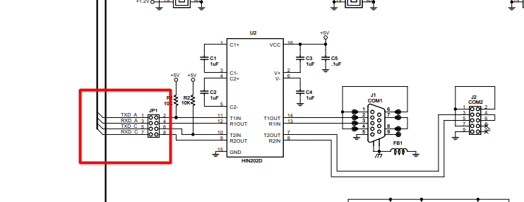
Hi, do you have plugged all jumpers on motherboard's header JP1?

pastedImage_1.png

元の投稿で解決策を見る

0 件の賞賛
返信
3 返答(返信)
2,108件の閲覧回数
jwsmarte
Contributor II

Thanks a lot!  I got it!

1. And could you please send me a flexcan example of mpc5674f,.

Now I got one, but it doesn't work. The following is the example I downloaded from the Community,

2. And also, when I generated C code of 5674f using RAppID ,and compiled, a error arised, it said cannot open prefix file vle_macro.txt. 

In the settings, I added the vle_macro.txt as the "Using-RAppID-with-codewarror.pdf" requested.

https://community.nxp.com/servlet/JiveServlet/download/533052-1-298559/MPC5674F-FlexCAN-test-CW210%2... 

Regards

Jason Su

0 件の賞賛
返信
2,109件の閲覧回数
davidtosenovjan
NXP TechSupport
NXP TechSupport

Hi, do you have plugged all jumpers on motherboard's header JP1?

pastedImage_1.png

0 件の賞賛
返信
2,108件の閲覧回数
jwsmarte
Contributor II

Thanks a lot!  I got it!

1. And could you please send me a flexcan example of mpc5674f,.

Now I got one, but it doesn't work. The following is the example I downloaded from the Community,

2. And also, when I generated C code of 5674f using RAppID ,and compiled, a error arised, it said cannot open prefix file vle_macro.txt. 

In the settings, I added the vle_macro.txt as the "Using-RAppID-with-codewarror.pdf" requested.

https://community.nxp.com/servlet/JiveServlet/download/533052-1-298559/MPC5674F-FlexCAN-test-CW210%2... 

 

Regards

 

Jason Su

0 件の賞賛
返信