MPC5748,Serial boot

cancel
Showing results for 
Show  only  | Search instead for 
Did you mean: 

MPC5748,Serial boot

3,608 Views
MichaelSun
Contributor I

Hi Support team,

I want to test serial boot function on MPC5748G. Cause i cannot only erase the flash, i try to delete the "boot header". If i understand correctly, if the BAF cannot find the correct boot header, it will not jump to user code. I write a program to delect the whole boot header from 00F8_C000 to 00FA_8000h. I have verified that  i delete the boot header successfully. But i don't know why when i reset the board,  it still jumps to the user code.

MichaelSun_0-1690184799260.png

 

0 Kudos
Reply
8 Replies

3,595 Views
petervlna
NXP TechSupport
NXP TechSupport

Hello,

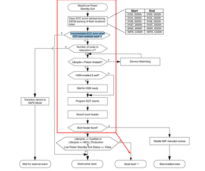
Ok, what comes to my mind is life cycle:

petervlna_0-1690262213293.png

petervlna_1-1690262284419.png

petervlna_2-1690262307991.png

Best regards,

Peter

 

0 Kudos
Reply

3,591 Views
MichaelSun
Contributor I

I use PPCProgrammer to erase the flash successfully. But there is a problem when i use RappID BL Tool. I don't know why the RappID BL Tool didn't work as expected. It didn't send the password , address and code size. It sent the "erase flash" command directly which should be sent after the program has been loaded into the sram.

MichaelSun_0-1690264657836.png

MichaelSun_1-1690264682865.png

 

 

0 Kudos
Reply

3,579 Views
MichaelSun
Contributor I

I checked the RappIDBL user manual again. I found the .rbf file is totally different from .rba file. If i want to use .rbf file , i have to program the .rbf file first. Now i understand why the RappIDBL didn't work as i expected.

I have another question.  I have used .rba file for "serail boot" of MPC5604. I refer the .rba file as a demo code. But now if i understand correctly,  there is no demo code to be used for "serial boot" of MPC5748G. Am i right?

0 Kudos
Reply

3,550 Views
petervlna
NXP TechSupport
NXP TechSupport

Hello,

That would be the question for rappid support: rappid@nxp.com

best regards,

Peter

0 Kudos
Reply

3,514 Views
MichaelSun
Contributor I

rappid@nxp.com  This is an email address?  or it's a website?

I cannot send any email to this address.

0 Kudos
Reply

3,507 Views
petervlna
NXP TechSupport
NXP TechSupport

Hello,

Ok, the process has changed meantime, and here is the explanation for new one:

 

RAppID Init

 

Licenses for RAppID Init tools for MPC560xB, MPC560xP, MPC564xA, and MPC567xR can be obtained via the www.nxp.com/rappid website. If you are a new to the website, you will need to create a login account. Both trial and permanent licenses can be generated from there. For a trial license, select the 'Download Eval' button. For the permanent license, select the 'Buy' button. You will be presented with an option to generate a license on the 'License Keys' tab on the Product Download page. Thereafter, you can proceed to 'My Account' and then 'Software Licensing and Support' to maintain your licenses and access updated product downloads.

 

Licenses for RAppID Init tools not listed above, you must now submit a support ticket. For instructions on submitting a support ticket, please proceed to: https://community.nxp.com/docs/DOC-329745

 

General support, you must now submit a support ticket. For instructions on submitting a support ticket, please proceed to: https://community.nxp.com/docs/DOC-329745

 

RAppID Bootloader

 

General support, you must now submit a support ticket. For instructions on submitting a support ticket, please proceed to: https://community.nxp.com/docs/DOC-329745

 

RAppID Toolbox

 

For all requests, licenses or support, you must now submit a support ticket. For instructions on submitting a support ticket, please proceed to: https://community.nxp.com/docs/DOC-329745

Best regards,

Peter

0 Kudos
Reply

3,505 Views
MichaelSun
Contributor I

I'm not allowed to access "https://community.nxp.com/docs/DOC-329745".

 

MichaelSun_0-1690791456269.png

 

 

 

0 Kudos
Reply

3,492 Views
petervlna
NXP TechSupport
NXP TechSupport

Hello,

Hmm, that must be something with your access rights.

As I can see the web page when I am signed in.

But there is nothing more then guide how to submit a ticket at nxp.com

You can simply go to nxp.com and do it without guide, there is no issue the process is simple.

petervlna_0-1690875421839.png

Best regards,
Peter

0 Kudos
Reply