Hi Martin,
Thanks for your kind reply.
I have solve the problem with your comment.
Regarding the jumper position, I have a question.
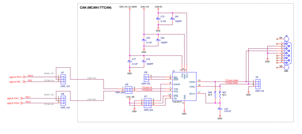
When the jumper position is 2-3 for j37 and j38, PA10 and PA11 is selected as TX and RX.

PA10 and PA11 is connected to connected to PTA10 and PTA11 pin for Daughter board (MPC5744P-144DS).
But PTA10 and PTA11 are not related to CAN TX and RX.
Rather than PTA10 and PTA11, PE5 and PG14 is connected to CAN1_TXD and CAN1_RXD
PE5 is connected to PTA14 and PG14 is connected to PTA15

That is why I set the jumper position of J37 and J38 as 1-2.
Moreover, in the program,
PTA14 and PTA15 pin are set as CAN1_TX and CAN1_RX as follow;
/* configure CAN1TX and CAN1RX pin functions */
SIUL2.MSCR[14].B.SSS = 1; /* Pad PA14: Source signal is CAN1_TX */
SIUL2.MSCR[14].B.OBE = 1; /* Pad PA14: Output Buffer Enable */
SIUL2.MSCR[14].B.SRC = 3; /* Pad PA14: Maximum slew rate */
SIUL2.MSCR[15].B.IBE = 1; /* Pad PA15: Enable pad for input - CAN1_RX */
SIUL2.IMCR[33].B.SSS = 1; /* CAN1_RX: connected to pad PA15 */
Can you please explain why?
Best regards,
Hyuntae Choi