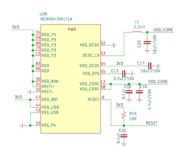
I have designed the board with the proposed power section and it did not work.
following were the observations
1) No core voltage was detected.
2) RESET pin was always at LOW (0V)
3) Debug/SWD port was not working.
I have modified circuit (as shown below) to use DC-DC mode (instead of LDO/Low cost mode)
now everything is working fine.

Regards
Kumar