MCUXpresso Clock config issue

取消
显示结果 
显示  仅  | 搜索替代 
您的意思是: 

MCUXpresso Clock config issue

3,411 次查看
wadesnarr
Contributor I

I'm working with an MKV11Z128.  I should have the ability in MCUXpresso to change the FLL Factor to 2197 if the DMX32 bit is set.  There is no option for this in the Clocks configurator.  Only 640,1280,1920,and 2560 are available in a drop down list.  Am I missing something?

标签 (1)
0 项奖励
回复
5 回复数

2,996 次查看
toonmoerman
Contributor I

Hi,

This: https://community.nxp.com/thread/316785  tells something else, marek_neuzil

Is it because the clock has different hardware in this chip?

Configuration seems to be similar though...

Regards,

Toon

0 项奖励
回复

2,996 次查看
marek_neuzil
NXP Employee
NXP Employee

Hi Toon,

You are right. We have received a notification that the information in reference manuals is not precise and using of the DMX32 bit in the FBI and FEI MCG modes is a valid use case. The required options (FLL multiplication factors based on the DMX32 bit) will be available in the upcoming release of the MCUXpresso Configuration Tools V4. Clock model data of all Kinetis MCUs (with the FLL) will be fixed.

Let me know if you need a hotfix for a specific MCU. It is possible to provide it now.

Best Regards,

Marek Neuzil

2,996 次查看
toonmoerman
Contributor I

Thank you Marek, a hotfix for the MKL16Z32xxx4 would be interesting.
Any release date known for MCUXpresso Config Tools V4?

Best regards,

Toon

0 项奖励
回复

2,996 次查看
marek_neuzil
NXP Employee
NXP Employee

Hi Toon,

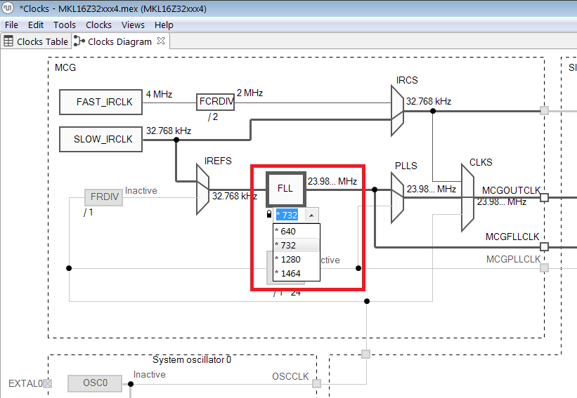
The next version of MCUXpresso Configuration Tools should be available in November this year. I have prepared a hot fix for the MKL16 MCUs, see the attached file. When you apply the hot fix the FLL will offer all multiplication factors in FEI and FBI MCG modes, see below:

pastedImage_1.png

Best Regards,

Marek Neuzil

2,996 次查看
marek_neuzil
NXP Employee
NXP Employee

Hello,

The FLL factor 2197 can be selected in the FBE and FEE MCG modes only (FLL must use a 32768 Hz external clock source). When an internal oscillator is used it is not possible to set the DMX32 bit. There is a risk to damage device. See the reference manual instructions:

 

In FBI and FEI modes, setting C4[DMX32] bit is not recommended. If the internal

reference is trimmed to a frequency above 32.768 kHz, the greater FLL multiplication

factor could potentially push the microcontroller system clock out of specification and

damage the part.

 

Best Regards,

Marek Neuzil

0 项奖励
回复