
NXP Smartphone Quick-Jack Solution
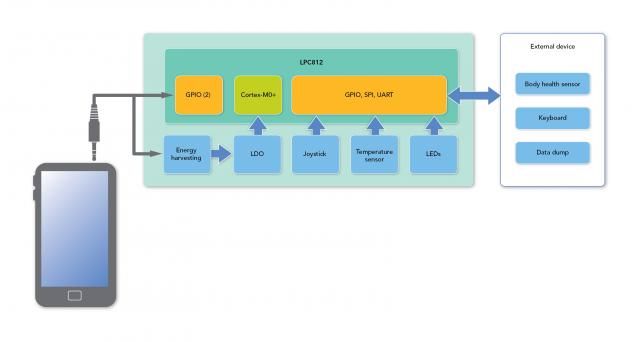
Transform the audio jack of a smartphone into a multi-purpose, self-powered data port. This hardware/software platform, designed for use with iPhone® and Android® smartphones, is the simplest way to design compact sensor peripherals that use the phone’s audio jack for data and power. Whether you are a Smartphone App Developer looking for an easy way to add cool context-aware features to your next app or an End product designer looking for simple way to Monitor or control sensors, the new NXP Smarphone Quick-Jack solution will make it easy to connect external devices to smartphones for self-powered data communications. It gives smartphones app developers an easy way to add context-aware app features, input user or environment data, or connect peripherals and provides end-product designers instant access to smartphones’ convenience, appealing UI, and cloud connectivity, with unmatched simplicity for endless applications.

Compatibility
The current version of the OM13069 Quick-Jack solution has been tested with the following devices:
• iOS: iPhone 4, iPhone 4S, iPhone 5, iPhone 5S
• Android: Samsung Galaxy S3.
It is not guaranteed to work with other devices.
Quick-Jack Solution quick start guide and Application Note:
The NXP Smartphone Quick-Jack Solution quick start guide can be found at: http://www.nxp.com/documents/user_manual/UM10815.pdf
The Chinese version of the NXP Smartphone Quick-Jack Solution quick start guide can be found at: http://www.nxp.com/documents/user_manual/UM10815_ZH.pdf
The NXP Smartphone Quick-Jack Solution Application Note can be found at: http://www.nxp.com/documents/application_note/AN11552.pdf
The Chinese version of the NXP Smartphone Quick-Jack Solution Application Note can be found at: http://www.nxp.com/documents/application_note/AN11552_ZH.pdf
Useful Links
For more information on the solution kit and how to order it please visit: http://www.nxp.com/demoboard/OM13069.html
For more information on the LPC812 Series please visit: http://www.nxp.com/products/microcontrollers/cortex_m0_m0/lpc800/
For the LPC800 Promotional web page please visit: http://www.nxp.com/campaigns/lpc800-go/
To Download your iPhone App into your Phone, use this link: https://itunes.apple.com/us/app/nxp-quick-jack/id854875264?mt=8
To Download your Android App into your Phone, use this link: https://play.google.com/store/apps/details?id=com.nxp.HijackU
To Download the leaflet use this link; http://www.nxp.com/documents/leaflet/75017571.pdf
To see the Hi-Jack project web page from the University of Michigan, use this link; http://web.eecs.umich.edu/~prabal/projects/hijack/
To Download the Press Release use this link; http://www.nxp.com/news/press-releases/2014/05/nxp-unveils-smartphone-quick-jack-solution-transformi...
Note Concerning iOS Source Code
By rule, iOS source code is not allowed to be distributed on public web sites. Please contact NXP at our technical support centerto inquire about iOS source.