Hi,
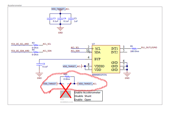
The SDK example lpcxpresso55s28_i2c_read_accel_value_transfer reads the MMA8652FC, 3-Axis, 12-bit, Digital Accelerometer, as you can see the screenshot, the VDD of MMA8652FC ranges from 1.96V to 3.6V, the VDDIO of MMA8652FC ranges from 1.62V to 3.6V. On our LPC55S69-EVK board, the VDD pin and VDDIO pin of MMA8652FC are both connected to VDD_TARGET node, which is 1.8V when you use 1.8V power supply, that is why the MMA8652FC can not work because the VDD is required 1.96V at least.
Hope it can help you
BR
XiangJun Rong

