Thank you for the reply.
We currently have a TVS array as shown in the snapshot I sent with the part number D5V0F4U5P5-7.
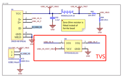
We also don't have a common mode choke attached to the data lines currently, but since we're not currently seeing any pull-up or data on D+ or D-, I don't know that this would help our current situation.
We also don't currently have a ferrite bead attached, but we noticed the note in the LPC55S69 schematic stating there's a 0-ohm resistor in place of the ferrite bead shown, so it seems like it should work without it.
We captured the VBUS line when first plugging in the USB connector to verify that the rise time and noise observed were within spec to initialize the USB. I've attached an image of that data, but the white signal shows the resulting waveform with our surge current limiting MOSFET, and the yellow signal shows the VBUS line with this MOSFET bypassed. The two rise times observed were 626uS with the slow start in place, and 370uS without it.
Many of these notes might make improvements to noise, but I'm not sure how to get it to communicate in the first place. I've verified we're getting a steady 5.1V to the VBUS pin on our microcontroller, and I've verified the rise time looks to be within reason, but I still can't figure out why D+ isn't being pulled high, and why the USB_DeviceCallback isn't getting called on our custom board, but is on the LPC55S69, and the MCU Link we custom programmed.
I'm including a screenshot of the MCU side of our board design to verify our connections on that side seem correct, but one thing that has changed is that we've connected the USB0_3V3 and USB1_3V3 lines up to the +3V3 rail which isn't captured in the schematic.

Let me know if you can think of any other reason USB couldn't communicate or enumerate.
Thanks,
Lindsey