MKE04 controller

キャンセル
次の結果を表示 
表示  限定  | 次の代わりに検索 
もしかして: 

MKE04 controller

2,251件の閲覧回数
TEMCEFF
Contributor IV

Is there any possibility to download code through UART in MKE04 controller. No ISP pin is observed Datasheet.

ラベル(2)
0 件の賞賛
返信
5 返答(返信)

2,090件の閲覧回数
nxf58904
NXP Employee
NXP Employee

Hi,

Flash magic doesn't support KE04.For more details ,attch file is flash magic latest version.  Or you can also download it from Flash Magic - Download .

 

Jianyu: 

Have a great day,
TIC

 

-------------------------------------------------------------------------------
Note:
- If this post answers your question, please click the "Mark Correct" button. Thank you!

 

- We are following threads for 7 weeks after the last post, later replies are ignored
Please open a new thread and refer to the closed one, if you have a related question at a later point in time.
------------------------------------------------------------------------------

0 件の賞賛
返信

2,090件の閲覧回数
nxf58904
NXP Employee
NXP Employee

Hi,

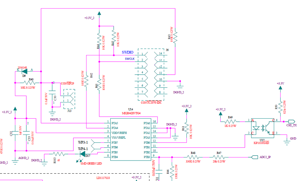
There doesn't have ISP function on kinetis,but we have SWD. According to your schematic,you have made J6 as SWD for downloading code . You only need a SWD emulator like jlink or cmsis dap. 

Jianyu: 

Have a great day,
TIC

 

-------------------------------------------------------------------------------
Note:
- If this post answers your question, please click the "Mark Correct" button. Thank you!

 

- We are following threads for 7 weeks after the last post, later replies are ignored
Please open a new thread and refer to the closed one, if you have a related question at a later point in time.
-------------------------------------------------------------------------------

0 件の賞賛
返信

2,089件の閲覧回数
TEMCEFF
Contributor IV

Hi,

      I have given only SWD provision in J6 but, I want to know is there any possibility to download code using flash magic tool (using UART).

BR,

Muralidhar.

0 件の賞賛
返信

2,089件の閲覧回数
nxf58904
NXP Employee
NXP Employee

Hi,

You can dowload code through uart with bootloader.  And ,if yours is FRDM-board.There has a K20 on the board,can be set as Jlink,PEmicro,cmsis dap.and others,can be used to download code via a usb cable  . 

Jianyu: 

Have a great day,
TIC

 

-------------------------------------------------------------------------------
Note:
- If this post answers your question, please click the "Mark Correct" button. Thank you!

 

- We are following threads for 7 weeks after the last post, later replies are ignored
Please open a new thread and refer to the closed one, if you have a related question at a later point in time.
-------------------------------------------------------------------------------

0 件の賞賛
返信

2,089件の閲覧回数
TEMCEFF
Contributor IV

Hi,

Thanks for your reply. We don't have any FRDM-board. We have our own schematic. Schematic has been provided below. But No UART terminations are provided. Please explain how to download code using USB to TTL for the below circuit. Please provide ISP pin for code downloading.

TO NXP FOR CODE DOWNLOADING.png

0 件の賞賛
返信