LPC804 J-link issue

cancel
Showing results for 
Show  only  | Search instead for 
Did you mean: 

LPC804 J-link issue

1,108 Views
gary_yang
Contributor II

Hi,Sir:

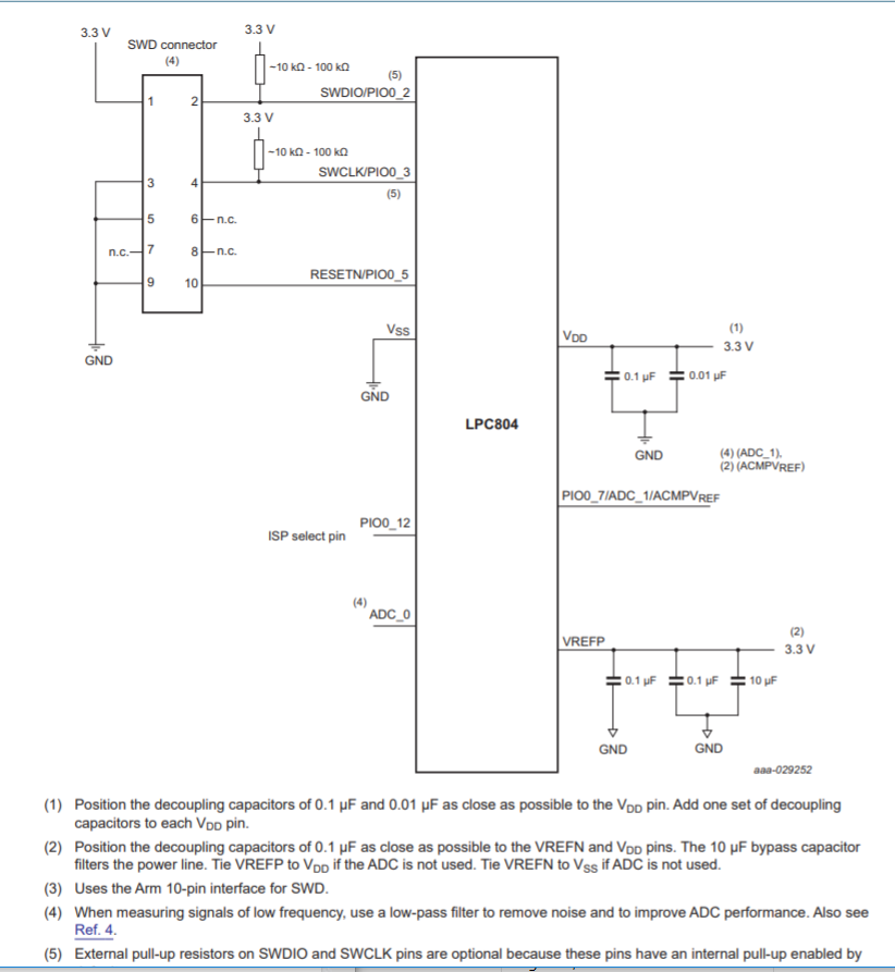
I can't connect to LPC804 used J-link, my schematic is as follows.
Please help to confirm if the schematic need to be modified.

123.JPG

Thank you

Regards,
Gary

0 Kudos
Reply
1 Reply

1,027 Views
soledad
NXP Employee
NXP Employee

Hi, 

Please check the image below. 

In addition please check the following thread: Design Considerations for Debug 

 pastedImage_1.png

Regards

Soledad

0 Kudos
Reply