LPC55S69: ISP mode pin utilization

cancel
Showing results for 
Show  only  | Search instead for 
Did you mean: 

LPC55S69: ISP mode pin utilization

1,501 Views
EugeneHiihtaja
Senior Contributor I

Hello !

In Table 171. is quite clearly specified what kind of pins can be initialized when bootrom try to select peripheral for communication.

But how those pins are really uninitialised, as peripherals pins only or also some PU/PD resistors are added.

We have used a lot of pins and would like to be sure if ROM initialization is not cause any deadlock for our functionality.

At beginning MCU is empty and MCU go to ISP mode automatically and scan all possible interfaces.

But even after initial flashing , when we can limit scan to SPI3 and HS_SPI and use ISP pin for put MCU in ISP mode we have 8 pins from both interfaces what need special care.

Do you have advanced info about initialisation of those pins in ROM code ?

Regards,

Eugene

Labels (1)
0 Kudos
Reply
3 Replies

1,373 Views
FelipeGarcia
NXP Employee
NXP Employee

Hi Eugene,

 

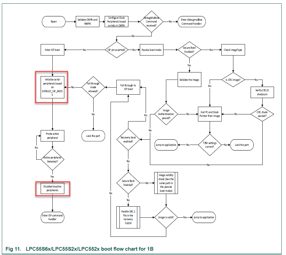
You can refer to Fig 11 in User Manual. The boot flow chart will give you an idea of when ISP pins and peripherals are enabled and disabled.
pastedImage_5.png

Hope it helps!


Best regards,

Felipe

-------------------------------------------------------------------------------
Note:
- If this post answers your question, please click the "Mark Correct" button. Thank you!

- We are following threads for 7 weeks after the last post, later replies are ignored
Please open a new thread and refer to the closed one, if you have a related question at a later point in time.
-------------------------------------------------------------------------------

0 Kudos
Reply

1,373 Views
EugeneHiihtaja
Senior Contributor I

Hi felipegsoto‌ !

You means that external pins is fully initialized at once as well ?

For example UART can initialize peripheral and RX line only. When activity is detected, TX line can be attached to UART peripheral as well.

For us is important how external GPIO line configurations changing during ISP active scan.

Also ROM is not cleaning Clock tree and Power domains when it jump to application.

Flexcomm clocks remains attached and USB powerdomains remain enabled.

I think it is not so good. ROM in Secure MCU should leave clean landscape.

I haven't find out also why USB RAM is wiped to 0x00 after reboot.

May be it is cleaned as well.

Regards,Eugene

0 Kudos
Reply

1,373 Views
FelipeGarcia
NXP Employee
NXP Employee

It is correct, all the corresponding peripherals are enabled at once. After an active peripheral is detected, inactive peripherals are disabled.

 

Regards,

Felipe

0 Kudos
Reply