Hi Sir:
We are a third-party programmer manufacturer.
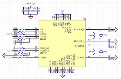
Currently developing LPC5528 CFPA and CMPA programming process, using ISP Uart.
But at the beginning of sending (0x5A 0xA6) (baud rates 115200), the IC did not respond, it seems that the Uart communication failed

Our schematic is below, do you have any suggestions?
