LPC54608 Programming issue

cancel
Showing results for 
Show  only  | Search instead for 
Did you mean: 

LPC54608 Programming issue

1,820 Views
gary_yang
Contributor II

Hi Sir,

I used the J-link SWD interface to connect to our board and successfully read the SWD device ID.

But Read Back Entire Chip will have the following error message,Erase also has the same error message.

01.jpg

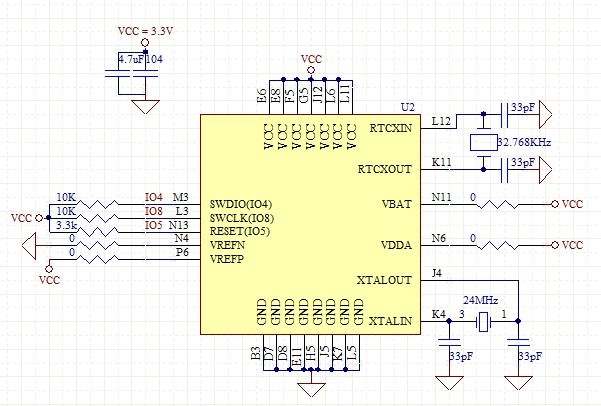
Our hardware circuit is as follows

02.jpg

Please help to confirm if the hardware need to be modified.

Thank you

Regards,
Gary

0 Kudos
Reply
4 Replies

1,754 Views
jeremyzhou
NXP Employee
NXP Employee

Hi Gary Yang,

Thank you for your interest in NXP Semiconductor products and for the opportunity to serve you.
After having a brief review of the schematic, I don't find something wrong with it, so whether you can introduce the complete steps to replicate the phenomenon.
Have a great day,
TIC

-------------------------------------------------------------------------------
Note:
- If this post answers your question, please click the "Mark Correct" button. Thank you!

- We are following threads for 7 weeks after the last post, later replies are ignored
Please open a new thread and refer to the closed one, if you have a related question at a later point in time.
-------------------------------------------------------------------------------

0 Kudos
Reply

1,754 Views
gary_yang
Contributor II

Hi Sir,

My tested steps are as follows

step1. Select device NXP LPC54608J512

01.jpg


step2. Target-->Connect, successfully read the SWD ID

02.jpg

03.jpg


step3. Target-->Manual Programming-->Read Back-->Entire chip

04.jpg

05.jpg

Repeat step1 and step2
step4. Target-->Manual Programming-->Erase Chip

07.jpg

06.jpg

Please help with suggestions

Thank you

Regards,
Gary

0 Kudos
Reply

1,754 Views
jeremyzhou
NXP Employee
NXP Employee

Hi Gary Yang,

Thanks for your reply.
I'd like to follow the steps to replicate the phenomenon, however, on my site, it works well actually.

pastedImage_2.jpg

Fig 1 LPC54628 board

pastedImage_1.png

Fig2 Project setting

pastedImage_5.png

Fig3 Chip Erase


Have a great day,
TIC

-------------------------------------------------------------------------------
Note:
- If this post answers your question, please click the "Mark Correct" button. Thank you!

- We are following threads for 7 weeks after the last post, later replies are ignored
Please open a new thread and refer to the closed one, if you have a related question at a later point in time.
-------------------------------------------------------------------------------

0 Kudos
Reply

1,754 Views
bernhardfink
NXP Employee
NXP Employee

Are you sure that you have a flash connected to the interface which addresses 0x10000000?

This is the memory area of the QSPI flash, connected to the SPIFI.

And the second point is:  does J-Flash know how to deal with this QSPI flash? Is there maybe something to set in the Flash tab of the project settings?

Regards,

Bernhard.

0 Kudos
Reply